沈阳SEO优化网站建设服务,助力品牌快速崛起 在沈阳,现代化的基础设施和优质的服务是吸引游客的重要因素,随着游客数量的增加,如何快速建立和维护一个有效的网站,成为品牌推广的重要环节,对于沈阳人来说,选择一家专业的网站建设公司,不仅能够提升网站的用户体验,还能为品... 访客2026-04-2725 阅读0 评论
新余网站制作指南 在新余这座有着悠久历史和丰富的文化氛围的城市,越来越多的用户正在寻找一种高效、便捷的网站制作方式,无论是企业官网、个人博客,还是商业推广工具,新余地区的网站制作都充满了机遇,本文将为你提供一份全面的网站制作指南,助你... 访客2026-04-2731 阅读0 评论
重庆网站SEO优化,从零开始的构建指南 在当今互联网时代,重庆作为中国重要的经济中心,其网站建设已经成为提升企业竞争力的重要手段,重庆网站的优化不仅有助于提升企业的品牌形象,还能为企业赢得更多的流量和关注,重庆网站的SEO优化并非一帆风顺,需要从基础开始,... 访客2026-04-2730 阅读0 评论
城市特色,盐城网站建设厂商推荐 盐城,这个位于中国江苏省的火红城市,不仅有着丰富的历史文化和自然景观,还以其独特的城市规划和交通方式吸引了大量游客,作为盐城这座城市的代表之一,盐城网站建设已经成为现代城市发展的重要组成部分,无论是商业运营、公共服务... 访客2026-04-2728 阅读0 评论
泉州建设网站制作指南,打造专业、专业的展示 泉州作为中国重要的经济中心之一,近年来在发展过程中面临着如何打造专业、专业的展示问题,面对这一挑战,如何构建一个能够有效展示泉州建设成就、吸引潜在客户和合作伙伴的网站,成为每一位投资者和合作伙伴关注的重点,本文将从网... 访客2026-04-2733 阅读0 评论
青岛网站建设公司排名指南,选择 best 网站建设公司的重要性 在青岛这座历史悠久、文化丰富的城市,网站建设已成为一项重要的 business,无论是吸引游客、促进商业发展,还是提升企业形象,一个好的网站都能起到关键作用,面对众多的青岛网站建设公司,如何选择 best 的网站建设... 访客2026-04-2716 阅读0 评论
如何在深圳成功打造一款专业级的APP 在如今的商业时代,APP建设已经成为一个不可或缺的一部分,尤其是在科技发达、市场需求旺盛的深圳地区,无论是初创公司的日常运营,还是大型企业的战略升级,APP建设都扮演着 crucial 的角色,而深圳作为科技创新和经... 访客2026-04-2723 阅读0 评论
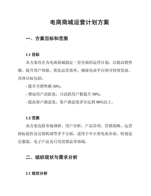
如何打造成功购物商城网站?从基础到高阶 网站设计:从简单到高阶明确网站目标定位明确:确定目标客户群体,了解他们的需求和痛点,是否需要一个专门针对年轻人的购物平台,还是一个涵盖所有年龄段的综合购物平台,产品展示:设计清晰的产品展示区,突出产品的核心卖点,吸引... 访客2026-04-2726 阅读0 评论
绿色广州,环保建设的路径与创新 在快节奏的都市生活中,绿色建设已经成为一项不可忽视的重要议题,广州作为中国重要的城市之一,环保建设在改善环境质量、推动经济发展等方面具有不可替代的作用,绿色广州不仅是对环境的保护,更是对城市发展的负责,近年来,全球对... 访客2026-04-2723 阅读0 评论
品牌的建设,从一个概念到一个品牌价值 在当今这个信息爆炸的时代,品牌建设已经成为现代企业不可或缺的一部分,从一个简单的口号到一个具有影响力的品牌形象,一个优秀的品牌建设不仅关系到企业的形象,更决定了企业的长远发展,在这个过程中,自媒体作者们需要掌握一系列... 访客2026-04-2624 阅读0 评论