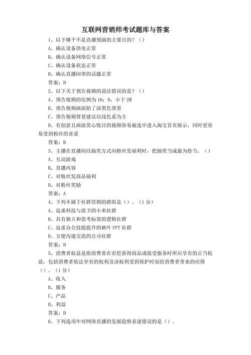
营销型网站建设
在当今互联网时代,营销型网站已经成为一个必须掌握的技能,一个好的营销型网站不仅能够提升品牌形象,还能有效促进销售和客户访问,如何设计和构建一个有效的营销型网站,是一个需要系统思考的问题,本文将通过测验题的形式,帮助你掌握营销型网站的测验题设计,提升你的营销能力。
(图片来源网络,侵删)
填空题
-
营销型网站的核心功能通常包括哪些方面?
- 填空题:营销型网站的核心功能通常包括网站设计、数据分析、客户互动和用户反馈。
-
网站设计的三个主要原则是什么?
(图片来源网络,侵删)- 填空题:网站设计的三个主要原则是简洁、可读性和响应式设计。
-
常见的网站类型有哪些?
- 填空题:常见的网站类型有个人网站、企业网站、教育网站和社交媒体网站。
-
网站的关键词优化有哪些具体内容?
- 填空题:网站的关键词优化包括关键词选择、关键词布局和关键词排名。
-
网站的访问量如何通过优化提升?
- 填空题:访问量可以通过网站结构优化、内容优化和用户体验设计来提升。
选择题
-
哪些是网站设计的基本原则?
- 选择题:网站设计的基本原则包括简洁、可读性和响应式设计。
-
常见的网站类型有哪些?
- 选择题:常见的网站类型有个人网站、企业网站、教育网站和社交媒体网站。
-
网站的关键词优化有哪些具体内容?
- 选择题:网站的关键词优化包括关键词选择、关键词布局和关键词排名。
-
网站的访问量如何通过优化提升?
- 选择题:访问量可以通过网站结构优化、内容优化和用户体验设计来提升。
-
哪些是网站优化的常见方法?
- 选择题:网站优化的常见方法包括关键词优化、内容优化和用户体验优化。
案例分析题
某企业开发了一个营销型网站,但网站加载速度慢,用户体验不佳,根据以下案例,分析其设计问题并提出改进建议:
- 网站加载时间:5秒分散,难以快速浏览
- 网站缺乏用户互动功能
- 网站设计简洁,缺乏可读性缺乏相关性和SEO优化
分析:
从案例中可以看出,该网站的主要问题在于内容分散、加载时间过长和设计简洁,建议在以下方面进行改进: 分层,增加用户互动功能,如评论和分享,以提高加载时间。
- 增加SEO优化,提高内容的自然性,提升搜索排名。
- 提供可读性设计,如使用简洁的字体和排版,确保内容易于理解。
- 优化图片和图表,提升视觉效果,同时提高加载速度。
问答题
-
在构建营销型网站时,应如何平衡SEO、用户体验和内容?
- 问答题:在构建营销型网站时,应如何平衡SEO、用户体验和内容?建议从SEO优化开始,逐步引入用户体验和内容优化,确保多维优化。
-
网站的访问量如何影响网站的排名?
- 问答题:网站的访问量如何影响网站的排名?建议通过优化内容、结构和用户体验来提升访问量和排名。
-
如何提升网站的响应式设计?
- 问答题:如何提升网站的响应式设计?建议使用响应式设计工具,确保网站在不同设备和屏幕尺寸下都能正常加载。
-
如何提高网站的内容质量?
- 问答题:如何提高网站的内容质量?建议定期发布高质量内容,使用内容管理系统来管理内容,确保内容与目标受众一致。



