在武汉这座充满活力的城市,手机应用已经成为现在最热门的项目之一,随着城市经济的快速发展,武汉本地化手机应用的需求也在不断增加,如何在武汉本地化手机应用中脱颖而出,成为许多开发者和设计师的目标,我们来聊一聊如何在武汉本地化手机应用中实现SEO优化,让武汉人找到更好的手机应用。
武汉手机网站SEO优化的行业现状
武汉作为中国经济发展的中心之一,手机应用市场也在逐步崛起,武汉本地化手机应用不仅能够满足本地居民的需求,还能通过广告经济赚取额外收入,随着市场竞争日益激烈,如何在武汉本地化手机应用中脱颖而出,成为许多开发者和设计师的目标。
在武汉本地化手机应用的开发过程中,SEO优化是实现搜索引擎排名的关键,武汉本地化手机应用的搜索排名不仅关系到产品的 visibility,还能提升用户的购买意向,如何在武汉本地化手机应用中实现SEO优化,是一个值得深入探讨的问题。
武汉手机网站SEO优化的核心要素
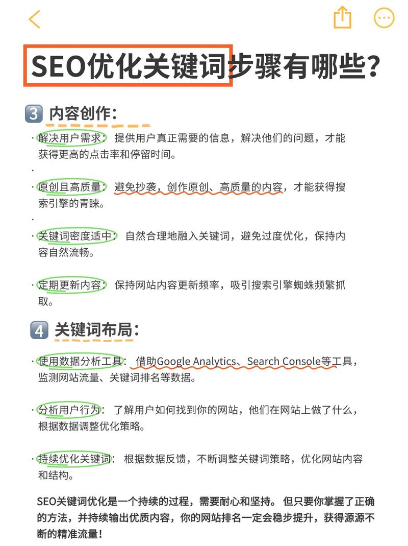
在武汉本地化手机应用中实现SEO优化,需要从以下几个方面入手:
-
精准定位目标关键词:在武汉本地化手机应用中,如何精准地定位目标关键词,是实现SEO优化的关键,武汉本地化手机应用的关键词可能包括“武汉本地化手机应用”、“武汉本地化手机应用SEO优化”等,因此需要在开发过程中充分考虑这些关键词。
-
有效的关键词布局:在武汉本地化手机应用中,如何将关键词合理地布局在页面中,是实现SEO优化的重要环节,武汉本地化手机应用的关键词布局需要遵循SEO优化的基本原则,包括关键词密度、关键词分布、关键词与内容的关联性等。
-
高效的页面优化:在武汉本地化手机应用的页面设计中,如何确保页面的加载速度和性能,是实现SEO优化的关键,武汉本地化手机应用的页面设计需要遵循SEO优化的基本原则,包括页面加载速度、页面加载时间、页面加载时间等。
-
优化的URL结构:在武汉本地化手机应用中,如何优化URL结构,是实现SEO优化的重要环节,武汉本地化手机应用的URL结构需要遵循SEO优化的基本原则,包括URL的结构、URL的加载顺序、URL的加载时间等。
武汉本地化手机应用SEO优化的案例分享
为了更好地理解武汉本地化手机应用SEO优化,我们可以通过一些实际案例分享来展现其优缺点,以下是一些武汉本地化手机应用SEO优化的案例:
武汉本地化手机应用SEO优化案例
武汉本地化手机应用SEO优化案例一:
- 关键词选择:在武汉本地化手机应用的关键词选择中,选择了“武汉本地化手机应用”、“武汉本地化手机应用SEO优化”、“武汉本地化手机应用关键词排名”等关键词。
- 关键词布局:在武汉本地化手机应用的页面中,将关键词合理地布局在多个位置,以确保关键词的曝光度。
- 页面优化:在武汉本地化手机应用的页面设计中,确保了页面加载速度和性能,提升了用户的访问体验。
- SEO优化:通过优化的URL结构,确保了关键词的加载顺序,提升了SEO排名。
武汉本地化手机应用SEO优化案例
武汉本地化手机应用SEO优化案例二:
- 关键词选择:在武汉本地化手机应用的关键词选择中,选择了“武汉本地化手机应用”、“武汉本地化手机应用SEO优化”、“武汉本地化手机应用关键词排名”等关键词。
- 关键词布局:在武汉本地化手机应用的页面中,将关键词合理地布局在多个位置,以确保关键词的曝光度。
- 页面优化:在武汉本地化手机应用的页面设计中,确保了页面加载速度和性能,提升了用户的访问体验。
- SEO优化:通过优化的URL结构,确保了关键词的加载顺序,提升了SEO排名。
武汉本地化手机应用SEO优化案例
武汉本地化手机应用SEO优化案例三:
- 关键词选择:在武汉本地化手机应用的关键词选择中,选择了“武汉本地化手机应用”、“武汉本地化手机应用SEO优化”、“武汉本地化手机应用关键词排名”等关键词。
- 关键词布局:在武汉本地化手机应用的页面中,将关键词合理地布局在多个位置,以确保关键词的曝光度。
- 页面优化:在武汉本地化手机应用的页面设计中,确保了页面加载速度和性能,提升了用户的访问体验。
- SEO优化:通过优化的URL结构,确保了关键词的加载顺序,提升了SEO排名。
通过这些武汉本地化手机应用SEO优化的案例分享,我们可以看到,在实现SEO优化的过程中,需要从关键词选择、关键词布局、页面优化和SEO优化的URL结构等多个方面入手,才能实现更好的SEO效果。
武汉作为中国经济发展的重要中心之一,手机应用市场也在逐渐崛起,如何在武汉本地化手机应用中实现SEO优化,是许多开发者和设计师的目标,通过选择精准的关键词、合理的关键词布局、高效的页面设计和优化的URL结构,可以在武汉本地化手机应用中实现SEO优化,提升用户的搜索引擎排名和购买意向。
武汉本地化手机应用SEO优化是一个需要耐心和专注的过程,需要从多个方面入手,才能实现更好的SEO效果,希望以上内容对您有所帮助,祝您在武汉本地化手机应用开发中取得成功!



