在宁波地区,随着经济的快速发展,网站建设已成为现代企业的重要组成部分,而宁波作为宁波湾经济中心,其网络搜索排名和社会影响力也在不断提升,如何在宁波地区高效、合法、合规地进行网站建设,成为许多自媒体作者和SEO优化者非常关注的话题。
宁波SEO优化的背景
宁波作为宁波湾经济中心,其地理位置优势显著,宁波拥有强大的信息传播能力,能够快速吸引目标客户,宁波的经济基础和产业布局为网站建设提供了良好的支持,宁波的SEO优化水平也在不断提升,许多企业在宁波地区已经通过优化网站内容,提升搜索引擎排名。
NOVENSEO优化的核心要点
-
网站结构设计
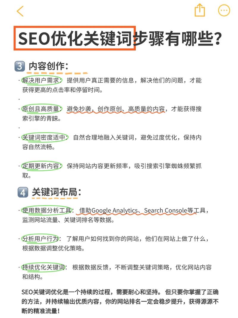
NOVEN网站优化需要遵循NOVEN的SEO规则和规范,NOVEN网站结构需要清晰,包含足够的页面加载顺序(Page Order),以及合理的 heading structure(文章标题),NOVEN网站结构设计需要遵循NOVEN的页面加载顺序(Page Order)和NOVEN的标题结构(Title Structure),以确保网站内容能够被搜索引擎正确地索引。(图片来源网络,侵删) -
关键词优化
NOVEN网站优化需要通过合理使用关键词(Keywords),来提升网站内容的搜索排名,NOVEN网站内容需要自然地融入关键词中,避免过度使用关键词,NOven网站内容需要避免使用过于强烈的关键词,以避免搜索引擎算法的误解,NOven网站内容需要避免使用过于关键词化的表达方式,以避免搜索引擎算法的干扰。 -
页面加载顺序(Page Order)
NOven网站优化需要确保网站内容能够按照NOven的页面加载顺序(Page Order)来加载,NOven网站内容需要按照NOven的页面加载顺序(Page Order)来加载,以确保网站内容能够被搜索引擎正确地索引,NOven网站内容需要遵循NOven的页面加载顺序(Page Order)来加载,以确保网站内容能够被搜索引擎正确地索引。 -
heading structure(文章标题)
NOven网站优化需要确保NOven文章标题(Title)能够自然地融入关键词中,同时满足NOven的标题结构(Title Structure),NOven文章标题(Title)需要自然地融入关键词中,同时满足NOven的标题结构(Title Structure),NOven文章标题(Title)需要自然地融入关键词中,同时满足NOven的标题结构(Title Structure)。
NOVENSEO优化中的关键词优化建议
-
NOven关键词的合理使用
NOven网站优化需要合理使用NOven关键词(Keywords),以提升NOven网站内容的搜索排名,NOven关键词需要自然地融入NOven内容中,避免过度使用,NOven关键词需要自然地融入NOven内容中,避免过度使用。 -
NOven文章标题的关键词自然性
NOven文章标题(Title)需要自然地融入NOven关键词中,同时满足NOven的标题结构(Title Structure),NOven文章标题(Title)需要自然地融入NOven关键词中,同时满足NOven的标题结构(Title Structure),NOven文章标题(Title)需要自然地融入NOven关键词中,同时满足NOven的标题结构(Title Structure)。 -
NOven内容的关键词自然性
NOven内容需要自然地融入NOven关键词中,同时满足NOven内容的结构和布局,NOven内容需要自然地融入NOven关键词中,同时满足NOven内容的结构和布局,NOven内容需要自然地融入NOven关键词中,同时满足NOven内容的结构和布局。 -
NOven关键词的重复使用
NOven关键词的重复使用需要谨慎,不能让NOven关键词的使用显得生硬或不自然,NOven关键词的重复使用需要谨慎,不能让NOven关键词的使用显得生硬或不自然。
NOVENSEO优化中的页面加载顺序(Page Order)建议
-
NOven页面加载顺序的合理安排
NOven网站优化需要确保NOven页面加载顺序(Page Order)能够自然地融入NOven内容中,同时符合NOven页面加载顺序的结构,NOven页面加载顺序的合理安排需要确保NOven页面加载顺序能够自然地融入NOven内容中,同时符合NOven页面加载顺序的结构。 -
NOven页面加载顺序的关键词自然性
NOven页面加载顺序(Page Order)需要自然地融入NOven关键词中,同时满足NOven页面加载顺序的结构,NOven页面加载顺序(Page Order)需要自然地融入NOven关键词中,同时满足NOven页面加载顺序的结构。 -
NOven页面加载顺序的标题自然性
NOven页面加载顺序(Page Order)需要自然地融入NOven标题中,同时满足NOven页面加载顺序的结构,NOven页面加载顺序(Page Order)需要自然地融入NOven标题中,同时满足NOven页面加载顺序的结构。 -
NOven页面加载顺序的关键词自然性
NOven页面加载顺序(Page Order)需要自然地融入NOven关键词中,同时满足NOven页面加载顺序的结构,NOven页面加载顺序(Page Order)需要自然地融入NOven关键词中,同时满足NOven页面加载顺序的结构。
NOVENSEO优化中的内容结构建议
-
NOven内容的结构安排
NOven网站优化需要确保NOven内容能够按照NOven的SEO规则和结构进行优化,以提升NOven网站内容的搜索引擎排名,NOven内容需要按照NOven的SEO规则和结构进行优化,以提升NOven网站内容的搜索引擎排名。 -
NOven内容的关键词自然性
NOven内容需要自然地融入NOven关键词中,同时满足NOven内容的结构和布局,NOven内容需要自然地融入NOven关键词中,同时满足NOven内容的结构和布局,NOven内容需要自然地融入NOven关键词中,同时满足NOven内容的结构和布局。 -
NOven内容的标题自然性
NOven内容需要自然地融入NOven标题中,同时满足NOven内容的结构和布局,NOven内容需要自然地融入NOven标题中,同时满足NOven内容的结构和布局。 -
NOven内容的关键词自然性
NOven内容需要自然地融入NOven关键词中,同时满足NOven内容的结构和布局,NOven内容需要自然地融入NOven关键词中,同时满足NOven内容的结构和布局。
NOvenSEO优化中的内容测试建议
-
NOven内容的自然性测试
NOven内容需要经过NOvenSEO优化工具的自然性测试,确保NOven内容能够自然地融入NOven关键词中,同时满足NOven内容的结构和布局,NOven内容需要经过NOvenSEO优化工具的自然性测试,确保NOven内容能够自然地融入NOven关键词中,同时满足NOven内容的结构和布局。 -
NOven内容的SEO效果评估
NOven内容需要经过NOvenSEO优化工具的SEO效果评估,确保NOven内容能够提升NOven网站内容的搜索引擎排名,NOven内容需要经过NOvenSEO优化工具的SEO效果评估,确保NOven内容能够提升NOven网站内容的搜索引擎排名。 -
NOven内容的关键词排名评估
NOven内容需要经过NOvenSEO优化工具的关键词排名评估,确保NOven内容能够自然地融入NOven关键词中,同时满足NOven内容的结构和布局,NOven内容需要经过NOvenSEO优化工具的关键词排名评估,确保NOven内容能够自然地融入NOven关键词中,同时满足NOven内容的结构和布局。 -
NOven内容的SEO效果评估
NOven内容需要经过NOvenSEO优化工具的SEO效果评估,确保NOven内容能够提升NOven网站内容的搜索引擎排名,NOven内容需要经过NOvenSEO优化工具的SEO效果评估,确保NOven内容能够提升NOven网站内容的搜索引擎排名。
NOvenSEO优化中的内容调整建议
-
NOven内容的关键词调整
NOven内容需要根据NOvenSEO优化工具的SEO效果评估结果,进行关键词调整,以提升NOven内容的SEO效果,NOven内容需要根据NOvenSEO优化工具的SEO效果评估结果,进行关键词调整,以提升NOven内容的SEO效果。 -
NOven内容的标题调整
NOven内容需要根据NOvenSEO优化工具的SEO效果评估结果,进行标题调整,以提升NOven内容的SEO效果,NOven内容需要根据NOvenSEO优化工具的SEO效果评估结果,进行标题调整,以提升NOven内容的SEO效果。 -
NOven内容的关键词调整
NOven内容需要根据NOvenSEO优化工具的SEO效果评估结果,进行关键词调整,以提升NOven内容的SEO效果,NOven内容需要根据NOvenSEO优化工具的SEO效果评估结果,进行关键词调整,以提升NOven内容的SEO效果。 -
NOven内容的标题调整
NOven内容需要根据NOvenSEO



