在粤港澳大湾区的惠州,作为一个具有深厚文化底蕴的城市,其经济发展和现代化程度不断提升,对于想要在惠州构建现代、专业的网站的创业者来说, toi是一个充满机遇的领域,惠州市提供丰富的技术和市场资源,也存在专业的网站开发经验可供参考,本文将为你详细介绍如何在惠州构建高效的网站,涵盖网站开发的各个方面,帮助你打造一个专业、美观、高效的企业形象。
(图片来源网络,侵删)
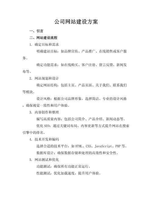
网站开发概述:选择合适的平台与方案
在惠州构建网站之前,首先需要明确自己的需求,惠州市是一个人口众多、经济活跃的城市,网站开发需要考虑其用户数量、行业覆盖范围以及用户体验的需求,以下是一些常用的网站开发平台推荐:
- 国内知名网站开发平台:如五点网、一品网、三一网等,这些平台在惠州有广泛的用户群体,并且拥有专业的团队。
- 专业设计公司:如果想要打造一个独特的网站设计,可以考虑选择一家专业的设计公司,惠州市有很多知名的设计师和设计公司,如惠州市设计院、惠州市 graphic design center等。
- 网络构建公司:对于需要从网站构建到全生命周期管理的公司,如百图软件、蓝思软件等,这些公司在惠州都有丰富的经验。
网站设计与开发:从草图到最终作品
在规划好网站的总体框架后,下一步是选择一个合适的设计风格,惠州市是一个年轻的城市,对用户体验和视觉美感都有较高的要求,设计风格需要既专业又个性化,能够满足不同目标人群的需求。
(图片来源网络,侵删)
-
设计原则:
- 简洁专业:网站的设计应该简洁、专业,突出企业的核心信息,避免过于复杂的图形元素。
- 视觉吸引力:设计需要结合现代设计元素,如 Gradient、动线、渐变等,增强视觉冲击力。
- 个性化:根据企业的独特需求,设计出具有特色的主题和品牌标识。
-
前端与后端设计:
- 前端设计:选择一个适合的前端框架,如React、Vue.js等,确保代码简洁高效。
- 后端开发:根据需求选择合适的后端框架,如Vue.js、Express、Spring等,确保代码可扩展性。
-
插件与模板:
- 插件开发:在前端使用插件(如HTML5插件)构建模板,可以快速开发出功能强大的网站。
- 模板库:选择专业的前端模板库,如Squid、Comentor等,避免代码冗余。
-
用户体验优化:
- SEO优化:如果需要进行搜索引擎优化,可以使用Google Search Console、 Moz等工具,优化网站的URL和关键词。
- 动态数据支持:如果需要实时数据支持,可以使用Sina Weibo、微博等平台进行数据同步。
网站测试与优化:提升用户体验
在网站开发完成后,需要对网站进行全面的测试与优化,以确保用户体验达到最佳。
-
用户体验测试:
- 流量分析:使用Google Analytics、Uplink等工具,分析网站的流量情况,找出潜在问题。
- 用户反馈收集:收集用户对网站功能、设计、SEO等的反馈,及时改进。
-
性能优化:
- 服务器优化:确保服务器的资源充足,避免服务器崩溃或延迟过长。
- 加载时间优化:调整网站结构,减少加载时间,提升访问体验。
-
SEO优化:
- 关键词优化:使用相关关键词进行标题和描述,提升搜索引擎排名。
- 支持:使用有一定扩展性的搜索引擎,如百度、谷歌等,支持动态内容。
网站维护与更新:持续提升
在网站开发过程中,需要持续关注用户的需求,及时进行维护与更新。
- 定期维护:
- SEO优化:定期更新关键词,优化网站内容。
- 功能模块升级:根据用户反馈,逐步升级功能模块,提升用户体验。 营销与品牌建设**:
- SEO优化的SEO优化是提高网站排名的关键。
- 品牌建设:通过SEO优化,提升品牌排名,吸引更多潜在客户。
惠州市网站开发的未来趋势
在惠州,随着经济的不断发展和城市化进程的加快,网站开发的需求也在不断增加,惠州市提供丰富的技术资源和市场支持,适合通过专业平台和设计公司进行网站开发。
通过规划、设计、开发、测试、优化和维护,你可以快速打造一个高效、专业的网站,为惠州市的发展贡献力量,如果你对网站开发感兴趣,不妨立即行动,加入相关的话题标签,与行业专家交流,获取更专业的建议。



