什么是网站建设项目表?
网站建设项目表,是指企业在构建网站的过程中,按照项目需求,对网站的各个组成部分进行规划、设计、开发、测试和维护的全过程记录,它不仅包括网站的外观设计、功能模块划分、内容 layout等,还涵盖了网站的开发流程、测试流程以及维护流程等。
从字面上来看,网站建设项目表就是一个展示企业网站各个组成部分的图表或表格,而从深层次来看,它不仅是企业内部的工作记录,更是整个数字营销流程的重要组成部分。
网站建设项目表的重要性
-
明确企业需求,指导开发流程
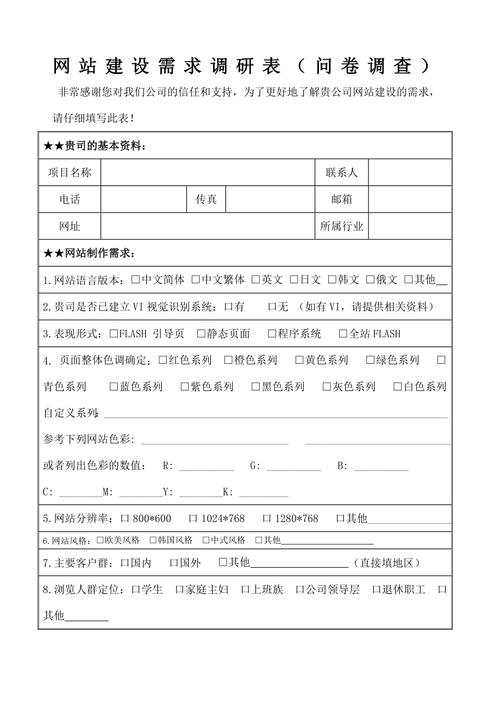
网站建设项目表可以帮助企业在构建网站时,明确企业的实际需求,从而指导开发流程,用户画像、目标受众、功能模块划分等都需要在建设项目表中体现出来,确保网站的设计和开发能够满足企业的实际需求。(图片来源网络,侵删) -
优化网站用户体验,提升客户黏性
网站建设项目表是提升客户粘性的重要工具,通过规划网站的功能模块、布局设计等,企业可以更好地满足客户的搜索需求,从而提高网站的访问频率和转化率。 -
提升运营效率,降低运营成本
网站建设项目表可以帮助企业在日常运营中提高效率,降低运营成本,通过优化网站设计、提升内容质量、优化用户体验等,企业可以显著提高网站的运营效率。 -
保障数据安全与隐私保护
网站建设项目表是保障企业数据安全与隐私保护的重要环节,通过规划网站的访问路径、内容管理等,企业可以更好地保障用户的数据安全与隐私保护,避免因数据泄露或其他安全问题导致的损失。
网站建设项目表的构建步骤
-
明确目标和需求
在开始规划之前,企业需要明确自己的网站目标和需求,企业希望通过网站提升客户粘性,或者通过网站提高销售额等,了解目标和需求后,企业才能制定相应的网站建设项目表。 -
规划网站功能模块
根据企业的实际需求,企业需要规划网站的功能模块,企业可能需要一个包含用户注册、登录、内容展示、订单管理等功能模块的网站,规划功能模块时,企业需要确保每个功能模块的功能和用户体验都符合企业的实际需求。 -
设计网站布局与视觉风格
在规划好功能模块后,企业需要设计网站的布局与视觉风格,这包括网站的主视觉设计、子页面设计、整体的配色方案等,设计时,企业需要考虑网站的整体视觉美感以及用户对视觉的敏感度。 -
开发网站内容与系统测试 开发是网站建设项目表中不可或缺的一部分,企业需要规划网站的内容结构、内容质量、内容布局等,在内容开发完成后,企业需要进行网站系统的测试,确保网站功能正常,用户体验良好。
-
维护网站运营
网站建设项目表还包括网站的维护流程,企业在维护网站运营时,需要根据网站的实时数据和用户反馈,不断优化网站设计,确保网站的持续运营。
如何撰写一篇高质量的网站建设项目表
-
明确目标与需求
在撰写网站建设项目表前,企业需要明确自己的目标和需求,企业可能希望通过网站提升客户粘性,或者通过网站提高销售额等,了解目标和需求后,企业才能制定相应的网站建设项目表。 -
规划功能模块
根据企业的实际需求,企业需要规划网站的功能模块,企业可能需要一个包含用户注册、登录、内容展示、订单管理等功能模块的网站,规划功能模块时,企业需要确保每个功能模块的功能和用户体验都符合企业的实际需求。 -
设计网站布局与视觉风格
网站布局与视觉风格是网站建设项目表中不可或缺的一部分,设计时,企业需要考虑网站的整体视觉美感以及用户对视觉的敏感度,企业可能需要一个简洁明了的设计风格,或者一个充满活力的设计风格,根据企业的需求进行选择。 -
开发网站内容与系统测试 开发是网站建设项目表中不可或缺的一部分,企业需要规划网站的内容结构、内容质量、内容布局等,在内容开发完成后,企业需要进行网站系统的测试,确保网站功能正常,用户体验良好。
-
维护网站运营
网站建设项目表还包括网站的维护流程,企业在维护网站运营时,需要根据网站的实时数据和用户反馈,不断优化网站设计,确保网站的持续运营。



