在信息爆炸的时代,网站已经成为推动互联网发展的重要力量,而网站的网络建设不仅关系到网站的稳定运行,更决定了网站在搜索引擎中的排名和流量,如何让网站成为网络霸主,成为每一个自媒体作者、网站运营人员的共同目标,我们将一起探讨如何从结构到优化,让网站真正成为网络霸主。
网络建设的必要性
在信息爆炸的时代,网络已经成为我们获取信息、交流思想的重要平台,信息量的爆炸性增长也带来了信息过载的问题,如何让网站成为网络霸主,需要我们从结构到优化,让网站成为搜索引擎的“霸主”。
网站的网络建设是搜索引擎排名的基础,搜索引擎通过排名网站,以吸引用户点击和访问,如果网站的网络建设不好,即使内容丰富,也无法在搜索引擎中获得足够的排名。
网站的网络建设关系到网站的流量,一个好的网站需要大量的流量,才能吸引更多的用户来访问和使用,如果网站的网络建设不好,流量会受到限制,网站的收益也会大打折扣。
网站的网络建设关系到网站的用户体验,一个好的网站需要满足用户的各种需求,包括搜索、加载、响应式设计、用户体验等,如果网站的网络建设不好,用户体验会大打折扣,用户粘性也会下降。
网络建设是网站运营的核心任务,也是实现网站成为网络霸主的关键。
网络建设的核心步骤
要让网站成为网络霸主,需要从结构到优化,逐步进行网络建设,以下是核心步骤:
起草阶段:内容准备
草稿阶段是网络建设的起点,需要准备高质量的内容,包括文章、视频、图片等,草稿内容需要经过反复修改,确保内容的质量和原创性,草稿阶段需要有清晰的结构,包括引言、正文和结论。 的质量直接影响网站的搜索排名,草稿内容需要经过关键词优化,确保内容包含相关关键词,草稿内容的质量需要经过多次修改,确保内容的准确性和及时性。 的质量需要有专业性和深度,草稿内容需要经过内容审核,确保内容符合网站的SEO要求,草稿内容的质量需要经过内容审核,确保内容的原创性和专业性。 的质量需要有专业性和深度,草稿内容需要经过内容审核,确保内容符合网站的SEO要求,草稿内容的质量需要经过内容审核,确保内容的原创性和专业性。
中期:结构优化
中期阶段是网站结构优化的关键阶段,需要对网站的结构进行优化,包括网站的导航、内容分类、用户体验设计等。
导航结构需要清晰,用户能够轻松找到他们需要的信息,导航结构需要清晰,用户能够轻松找到他们需要的信息。 分类需要合理,用户能够根据需求快速找到所需的信息,内容分类需要合理,用户能够根据需求快速找到所需的信息。
用户体验设计需要考虑加载速度、加载时间、加载时间优化、加载质量、响应式加载、优化响应式加载、测试优化等,用户体验设计需要考虑加载速度、加载时间、加载时间优化、加载质量、响应式加载、优化响应式加载、测试优化等。
后期:SEO优化
后期阶段是SEO优化的关键阶段,需要进行关键词优化、自然语言处理、多平台优化和内容审核等。
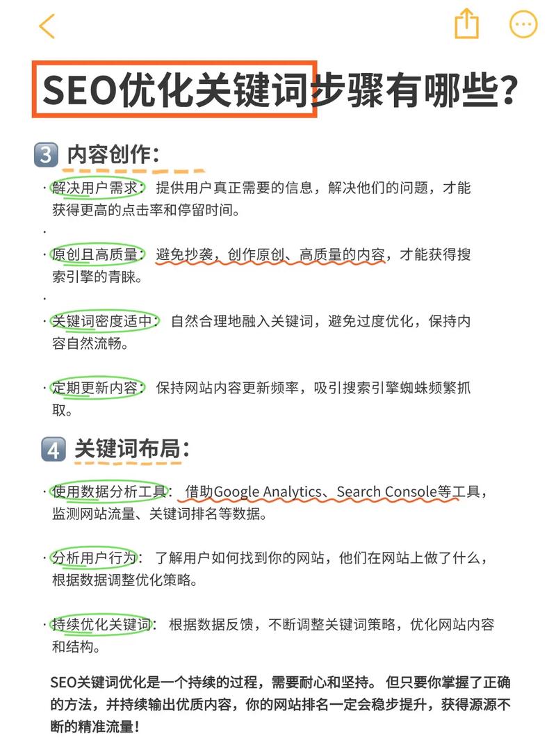
关键词优化需要确保网站内容包含相关关键词,关键词优化需要确保网站内容包含相关关键词,关键词优化需要确保网站内容包含相关关键词。
自然语言处理需要提升内容的可读性和专业性,自然语言处理需要提升内容的可读性和专业性,自然语言处理需要提升内容的可读性和专业性。
多平台优化需要确保网站内容在不同平台的排名一致,多平台优化需要确保网站内容在不同平台的排名一致。
多平台优化需要确保网站内容在不同平台的排名一致。 审核需要确保网站内容的质量和原创性,内容审核需要确保网站内容的质量和原创性,内容审核需要确保网站内容的质量和原创性。
网络建设的优化技巧
网络建设的优化技巧是让网站成为网络霸主的关键,以下是优化技巧:
内容优化
优化是网络建设的首要任务,需要对网站内容进行优化,包括文章内容、视频内容、图片内容等。 需要高质量,内容需要包含关键词,文章内容需要高质量,内容需要包含关键词,文章内容需要高质量,内容需要包含关键词。 需要高质量,内容需要包含关键词,视频内容需要高质量,内容需要包含关键词,视频内容需要高质量,内容需要包含关键词。 需要高质量,内容需要包含关键词,图片内容需要高质量,内容需要包含关键词,图片内容需要高质量,内容需要包含关键词。
页面设计
页面设计是网站优化的核心环节,需要对网站的页面进行设计,包括结构化页面、动态页面、静态页面和互动页面。
结构化页面需要清晰,用户能够轻松找到所需的信息,结构化页面需要清晰,用户能够轻松找到所需的信息,结构化页面需要清晰,用户能够轻松找到所需的信息。
动态页面需要有交互性,用户能够通过按钮、链接等进行操作,动态页面需要有交互性,用户能够通过按钮、链接等进行操作,动态页面需要有交互性,用户能够通过按钮、链接等进行操作。
静态页面需要简洁,用户能够快速浏览,静态页面需要简洁,用户能够快速浏览,静态页面需要简洁,用户能够快速浏览。
互动页面需要提供良好的用户体验,用户能够快速完成操作,互动页面需要提供良好的用户体验,用户能够快速完成操作,互动页面需要提供良好的用户体验,用户能够快速完成操作。
用户体验设计
用户体验设计是网站优化的关键环节,需要对网站的用户体验进行优化,包括加载速度、加载时间、加载时间优化、加载质量、响应式加载、优化响应式加载、测试优化等。
加载速度需要优化,确保网站在不同浏览器和设备上的加载时间一致,加载速度需要优化,确保网站在不同浏览器和设备上的加载时间一致,加载速度需要优化,确保网站在不同浏览器和设备上的加载时间一致。
加载时间需要优化,确保网站在不同设备上的加载时间一致,加载时间需要优化,确保网站在不同设备上的加载时间一致。
加载时间优化需要优化,确保网站在不同设备上的加载时间一致,加载时间优化需要优化,确保网站在不同设备上的加载时间一致。
加载质量需要优化,确保网站在不同设备上的访问质量一致,加载质量需要优化,确保网站在不同设备上的访问质量一致。
响应式加载需要优化,确保网站在不同设备上的加载时间一致,响应式加载需要优化,确保网站在不同设备上的加载时间一致。
优化响应式加载需要优化,确保网站在不同设备上的加载时间一致,优化响应式加载需要优化,确保网站在不同设备上的加载时间一致。
测试优化需要优化,确保网站在各种测试环境下的表现一致,测试优化需要优化,确保网站在各种测试环境下的表现一致。
SEO优化的技巧
SEO优化是网站优化的首要任务,需要对网站内容进行优化,包括关键词优化、自然语言处理、多平台优化和内容审核等。
关键词优化需要确保网站内容包含相关关键词,关键词优化需要确保网站内容包含相关关键词,关键词优化需要确保网站内容包含相关关键词。
自然语言处理需要提升内容的可读性和专业性,自然语言处理需要提升内容的可读性和专业性,自然语言处理需要提升内容的可读性和专业性。
多平台优化需要确保网站内容在不同平台的排名一致,多平台优化需要确保网站内容在不同平台的排名一致。
多平台优化需要确保网站内容在不同平台的排名一致。 审核需要确保网站内容的质量和原创性,内容审核需要确保网站内容的质量和原创性,内容审核需要确保网站内容的质量和原创性。
用户体验优化的技巧
用户体验优化是网站优化的最后环节,需要对网站的用户体验进行优化,包括加载速度、加载时间、加载时间优化、加载质量、响应式加载、优化响应式加载、测试优化等。
加载速度需要优化,确保网站在不同浏览器和设备上的加载时间一致,加载速度需要优化,确保网站在不同浏览器和设备上的加载时间一致。
加载时间需要优化,确保网站在不同设备上的加载时间一致,加载时间需要优化,确保网站在不同设备上的加载时间一致。
加载时间优化需要优化,确保网站在不同设备上的加载时间一致,加载时间优化需要优化,确保网站在不同设备上的加载时间一致。
加载质量需要优化,确保网站在不同设备上的访问质量一致,加载质量需要优化,确保网站在不同设备上的访问质量一致。
响应式加载需要优化,确保网站在不同设备上的加载时间一致,响应式加载需要优化,确保网站在不同设备上的加载时间一致。
优化响应式加载需要优化,确保网站在不同设备上的加载时间一致,优化响应式加载需要优化,确保网站在不同设备上的加载时间一致。
测试优化需要优化,确保网站在各种测试环境下的表现一致,测试优化需要优化,确保网站在各种测试环境下的表现一致。
网站的网络建设是网站运营的核心任务,也是实现网站成为网络霸主的关键,通过



