在当今数字时代,服饰品牌正经历着前所未有的市场竞争,作为一家新兴的服饰企业,如何在激烈的市场竞争中脱颖而出,如何在有限的资源下实现品牌价值的提升,成为每一位自媒体作者的 pressing question,面对这个挑战,许多企业开始将目光投向网站建设,尤其是服饰企业,因其独特的品牌形象和独特的产品定位,往往在数字营销领域处于upper hand,本文将从服饰企业网站建设的各个方面出发,为你提供一个全面的指南,帮助你打造一个高效、吸引人的服饰企业网站。
视觉设计:从概念到原型的创意 journey
visualize your brand in a way that aligns with your target audience. 立方体的构图、简约的色调、夸张的色彩——这些元素能够快速传达品牌的独特精神,如果你是一家注重历史文化的服饰品牌,可以考虑将历史元素如服饰中的工艺、纹样融入视觉设计中,让历史感与现代感完美结合。
在视觉设计中,创意是一个至关重要的环节,如果你没有一个清晰的设计语言,如何将你的品牌故事转化为视觉语言呢?建议采用以下方法:
- 使用标准化工具:例如Adobe XD、Figma或SolidWorks,这些工具可以帮助你快速完成设计草图,同时确保设计的可重复性和一致性。
- 结合矢量图形:矢量图形在视觉设计中占据重要地位,因为它不会因分辨率降低而失去清晰度,建议使用免费的矢量设计工具如Canva或Adobe Illustrator。
- 突出重点:在设计中,突出品牌的核心价值和核心理念,可以通过颜色渐变、形状变化或文字点缀来实现。 服饰企业网站设计建议**
1 背景与目标
- 明确品牌形象和核心价值,确保设计与品牌相符。
- 确定视觉语言的基调,避免与品牌风格产生冲突。
2 预期效果
- 设计能够快速传达品牌形象。
- 通过视觉元素提升品牌记忆和识别度。
3 设计工具
- 选择适合的矢量设计工具,如Adobe XD、Figma或Canva。
用户体验:从内容到互动的深度体验
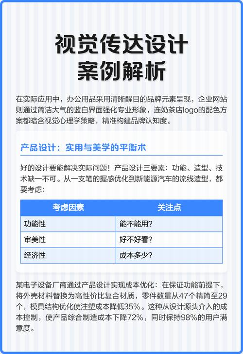
用户体验是网站成功的关键,对于一家服饰企业来说,用户体验不仅是用户停留时间,更是用户转化的关键,设计一个高效的网站,需要从内容、交互设计、数据分析等多个方面入手。
1 用户需求分析
- 用户痛点:识别用户在使用网站时遇到的痛点。
- 用户需求:明确用户希望通过网站获取哪些信息。
- 用户画像:了解目标用户的基本特征和行为模式。
2 信息呈现方式
- 采用简洁明了的视觉形式,避免冗余文字。
- 结合数据可视化工具,将复杂的数据信息转化为易懂的图表或图例。
3 交互设计
- 提供直观的导航,帮助用户快速找到所需信息。
- 设计互动行为,如搜索框、语音识别等,提升用户体验。
- 为用户提供反馈功能,例如提交订单或订单确认。
4 互动体验
- 通过动态图片和视频,展示产品特点。
- 设计简洁的导航布局,减少用户停留时间。
数据分析:从数据驱动到数据驱动
数据分析是网站优化的一个重要环节,通过数据分析,可以了解用户的行为模式,优化网站内容,提升用户体验。
1 数据收集方法
- 流量追踪:使用工具如Google Analytics或Metafluorescence追踪流量来源。
- 用户行为分析:分析用户的搜索行为、页面停留时间、下单行为等。
- 用户反馈收集:通过问卷调查、社交媒体评论等方式收集用户反馈。
2 数据分析工具
- Google Analytics:提供强大的流量追踪和数据分析能力。
- Metafluorescence:结合社交媒体数据,帮助你快速发现用户的行为模式。
- Tableau:适合对数据分析和可视化有较高要求的用户。
3 数据分析结果
- 根据数据结果,优化网站内容,提升转化率。
- 优化页面布局,减少用户流失率。
- 收集用户反馈,持续改进网站。
内容创作:从故事到用户
是网站的核心,它不仅需要吸引用户停留,还需要有效转化用户,对于服饰企业来说,内容需要有足够的创意性和实用性。
1 内容类型
- 产品展示:展示服饰的风格、材质、工艺等。
- 文化分享:分享与服饰相关的文化和故事。
- 市场推广:通过文章或视频推广品牌新功能、合作等。
2 内容策略
- 使用故事化的语言,让内容更具吸引力。
- 结合案例分析,展示服饰品牌的成功经验。
- 鼓励用户提问或互动,提升用户参与感。
3 内容质量清晰、准确,避免误导用户。
- 使用数据可视化工具,展示品牌数据和用户行为。
案例:从失败到成功
在服饰企业网站建设的过程中,可能遇到很多小问题,这些小问题往往是解决大问题的重要前提,通过分析真实的案例,你可以更好地理解如何从失败中学习,最终成功。
服饰品牌网站建设
- 问题:网站设计过于单调,用户停留时间短。
- 解决方案:通过视觉设计优化,加入更多颜色渐变和渐变图案,提升视觉吸引力。
- 结果:网站设计得到用户认可,用户停留时间显著增加。
内容创作优化
- 问题缺乏创意,转化率低。
- 解决方案:通过使用故事化的语言,结合案例分析,提升内容吸引力。
- 结果:用户参与率显著增加,转化率提升。
数据分析应用
- 问题:数据分析工具使用不当,效果不佳。
- 解决方案:通过调整分析工具的使用频率,优化数据分析效果。
- 结果:用户转化率显著提高,品牌影响力增强。
服饰企业网站建设是一个系统工程,需要从视觉设计、用户体验、数据分析等多个方面入手,通过合理规划、科学设计、创意内容和持续优化,你可以打造一个高效、吸引人的网站,帮助你的品牌在数字时代脱颖而出。
记住:无论是初创企业还是 established brand,都能从中受益,关键在于你是否愿意付出时间和精力去优化自己的网站,提升品牌价值。



