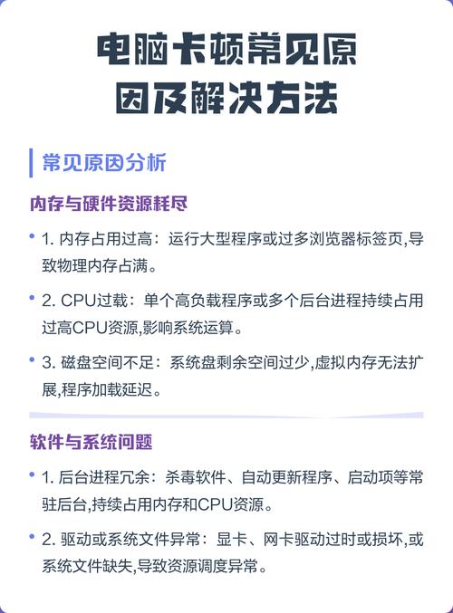
在现代电脑中,CPU 的散热是至关重要的,因为它的运行速度和功耗直接关系到电脑的稳定性和性能,选择合适的散热方案能够帮助CPU 更快地运行,同时延长电脑的使用寿命,有时候人们会混淆“水冷”和“风冷”这两个术语,导致选择错误,为了帮助大家更好地理解这两种散热方案,本文将详细介绍水冷和风冷各自的优缺点,以及如何选择最适合自己的散热方案。
CPU 的散热类型有哪些?
我们得明确CPU 的散热类型有哪些,常用的散热方式主要有三种:
-
水冷:通过水循环的方式散热,这种散热方式利用水的热胀冷缩特性,将热量从CPU 中排出到水箱中,水箱内的水通过循环流体(如冷水或热水)与CPU 发热,从而实现散热。
(图片来源网络,侵删) -
风冷:通过风扇或风扇卡的方式散热,这种散热方式直接通过风扇或风扇卡将热量从CPU 中排出到空气中,风扇的旋转速度和风扇卡的布局决定了散热效果。
-
电热丝:将热量通过电热丝的形式从CPU 中散发到周围介质,如水箱或空气中。
水冷和风冷的优缺点分析
水冷的优势
-
高效:水冷通过水循环的方式散热,利用了水的热胀冷缩特性,能够更有效地将热量排出,相比风冷,水冷的散热效率更高,尤其是在长时间运行的系统中。
-
散热面积大:水冷不需要额外的空间,可以轻松安装在任何位置,适合小型CPU 的情况,这种散热方式适合需要长时间运行的系统。
-
散热效果好:水冷的散热效果通常优于风冷,尤其是在高负荷运行的系统中,水冷能够有效降低CPU 的温度,从而延长电脑的使用寿命。
风冷的优势
-
散热面积小:风冷通过风扇或风扇卡实现散热,不需要额外的空间,适合需要散热面积较小的系统,这种散热方式在散热效果上较为接近风冷,但不如水冷那么高效。
-
布局灵活:风冷的散热方式相对简单,可以灵活地调整风扇的旋转速度和位置,适合需要调整散热效果的系统。
-
易于安装:风冷的散热方式相对简单,且不需要额外的部件,适合在小面积的系统中使用。
如何选择适合的散热方案
选择适合的CPU 水冷和风冷方案需要综合考虑以下因素:
-
系统功耗:选择水冷和风冷方案时,首先要考虑 CPU 的功耗情况,CPU 的功耗较高,那么水冷方案可能更适合,因为水冷能够更有效地散热。
-
CPU 的散热需求:CPU 的散热需求较高,那么水冷方案可能更适合,因为水冷的散热效率更高,反之,CPU 的散热需求较低,那么风冷方案可能更合适。
-
散热面积:选择风冷方案时,需要确保风扇或风扇卡的布局不会占用太多空间,如果散热面积较小,风冷方案可能更适合。
-
维护需求:水冷方案通常需要维护较少,因为水循环散热不需要风扇的频繁旋转,风冷方案同样需要定期维护,以确保风扇的正常旋转。
水冷和风冷都是 CPU 的散热方式,各有优缺点,选择适合的散热方案需要综合考虑 CPU 的功耗、散热需求、散热面积以及维护需求,CPU 的功耗较高,水冷方案可能更适合;如果散热需求较低,风冷方案可能更合适,无论是水冷还是风冷,都需要定期进行维护,以确保 CPU 的稳定运行。
如果你正在为自己的电脑选择CPU 的散热方案,可以参考以上分析,选择最适合自己的方案,希望本文能帮助你更好地理解水冷和风冷的优缺点,并做出明智的选择。



