在现代生活中,电脑已经成为我们生活中不可或缺的一部分,而电脑故障也是经常遇到的问题,面对电脑故障,需要我们自己去排查,以确保电脑正常运行,我们就来聊聊电脑故障排查的注意事项,帮助你快速找到并解决电脑故障。
(图片来源网络,侵删)
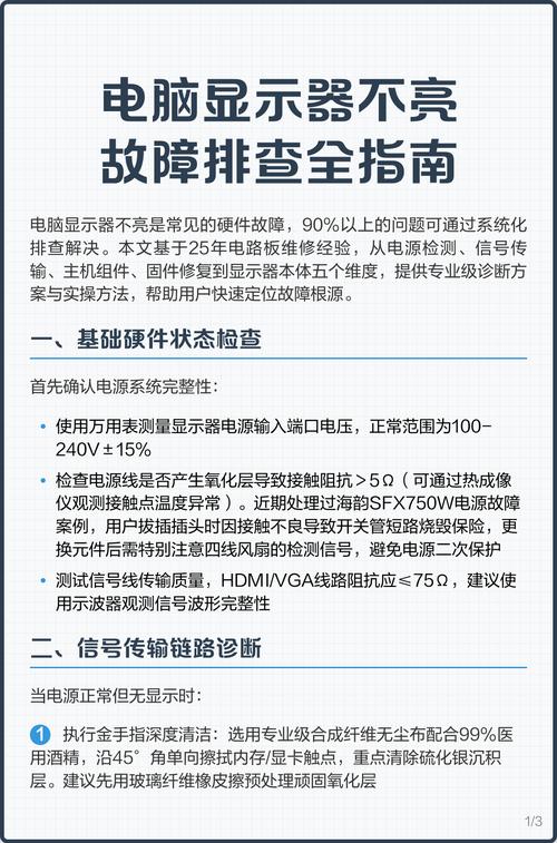
电脑故障的常见类型
-
keyboard 键问题
- 常见原因: 键盘没有按完或者按错了键。
- 解决方法: 按下 Shift 键,检查键盘上的字母是否正确排列,确保键盘无误。
-
monitor 问题
(图片来源网络,侵删)- 常见原因: 监标显眼但不亮,或者显示不清晰。
- 解决方法: 检查显目器的亮度,如果显眼但不亮,检查显目器的电源是否正常。
-
network 问题
- 常见原因: 网络连接不稳定或断开。
- 解决方法: 确保网络连接的两个端口都连接到同一台电脑,检查网络信号是否稳定。
-
电源问题
- 常见原因: 电源板损坏、插头老化或断电。
- 解决方法: 检查电源板上的小零件,确保电源板没有损坏,如果电源断电,检查插头是否有老化现象。
-
其他常见问题
- 常见原因: 电脑系统故障、软件安装问题、文件格式转换不支持。
- 解决方法: 检查电脑系统是否运行最新版本,确保软件安装完全,文件格式是否支持。
电脑故障排查步骤
-
检查电源
- 步骤: 将电脑电源连接到电源插座,检查电源开关是否正常,确保电源接线正确。
- 问题解决: 如果电源断电,检查电源板是否有损坏或老化,更换电源。
-
检查显目器
- 步骤: 将显目器连接到电脑电源,检查显目器的电源插头是否正常,确保显目器的数字清晰。
- 问题解决: 如果显目器不亮或不清晰,检查显目器的亮度,更换显目器。
-
检查网络连接
- 步骤: 将电脑连接到网络设备(如路由器或网络接口),检查网络连接是否正常。
- 问题解决: 如果网络断开或不正常,检查网络设备的连接是否正常,更换网络设备。
-
检查键盘
- 步骤: 将键盘连接到电脑,按住Shift键,检查键盘上的字母是否正确排列。
- 问题解决: 如果键盘没有按完或按错键,按住Shift键,确认键盘排列正确。
-
检查系统故障
- 步骤: 将电脑连接到网络设备,检查电脑系统是否运行最新版本。
- 问题解决: 如果系统不支持文件格式,检查电脑系统是否运行最新版本,更换系统。
电脑故障的预防措施
-
定期检查电源
- 步骤: 每月检查电脑电源,确保电源开关正常,电源接线正确。
- 问题解决: 如果电源有问题,及时更换。
-
定期检查显目器
- 步骤: 每月检查显目器,确保显目器的数字清晰和亮度。
- 问题解决: 如果显目器有问题,及时更换。
-
定期检查网络设备
- 步骤: 每月检查网络设备,确保网络连接正常。
- 问题解决: 如果网络问题,及时更换。
-
定期检查系统
- 步骤: 每月检查电脑系统,确保系统运行最新版本。
- 问题解决: 如果系统有问题,及时更换。
电脑故障是常见的问题,但只要我们掌握了正确的排查方法,就能快速找到并解决,以下是一些简单易行的步骤:
- 检查电源
- 检查显目器
- 检查网络连接
- 检查键盘
- 检查系统
如果故障仍然存在,建议联系专业的技术支持人员,以确保电脑的正常运行。
电脑故障排查指南



