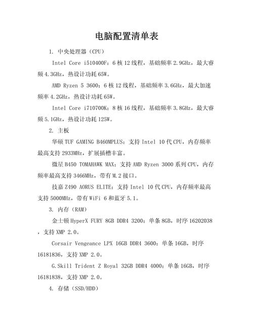
215年电脑组装配置:回顾与现代优化
215年是电脑组装技术发展的关键时期,无论是个人电脑还是笔记本电脑,都经历了从早期的简单配置到如今的高精度设计的转变,在这段时间里,电脑的硬件规格和性能都经历了显著的进步,掌握这些知识,不仅能帮助你更好地理解过去配置的优缺点,还能为现代的电脑设计提供一些参考。
本文将从硬件配置、软件安装、性能优化等方面,对215年电脑组装的配置进行详细分析,并结合现代优化技巧,帮助你更好地理解这些配置的含义。
硬件配置:回顾215年的配置
在215年,电脑的硬件配置主要集中在以下几个方面:
1 显卡配置
-
PowerPC 64-bit 显卡:215年是PowerPC 64-bit显卡的 peak 年份,该显卡在当时被认为是性能最佳的,许多电脑的性能主要依赖于其显卡的运行速度。
-
Intel 8+ 显卡:一些高端笔记本电脑采用了Intel 8+ 显卡,该显卡在215年被认为是性能最为出色的显卡之一,它支持3D游戏和图形处理,但性能相对较低。
-
AMD Radeon HD 系列:215年是AMD Radeon HD 系列的 peak 年份,该系列显卡在当时被认为是性能最佳的,许多笔记本电脑的显卡选择 AMD Radeon HD,以获得更好的性能和响应时间。
2 处理器配置
-
Intel Xeon 处理器:215年是 Intel Xeon 处理器的 peak 年份,该系列处理器在当时被认为是性能最佳的,大多数笔记本电脑使用 Intel Xeon 545 或其系列,其核心数和频率在当时是行业领先。
-
AMD Raptor X 处理器:215年是 AMD Raptor X 处理器的 peak 年份,该系列处理器在当时被认为是性能最为出色的处理器之一,许多笔记本电脑采用了 AMD Raptor X,以获得更好的性能和响应时间。
-
Intel Core i5 或 AMD Ryzen R5:大多数笔记本电脑使用 Intel Core i5 或 AMD Ryzen R5 的处理器,这些处理器在215年是行业标准。
3 存储器配置
-
HDD+SSD:大多数电脑采用 HDD+SSD 的存储体系,HDD 提供了一定的扩展性,而 SSD 支持高速读写,使得电脑的性能得到了显著提升。
-
SSD 高容量:215年是 SSD 高容量的 peak 年份,许多笔记本电脑采用了 1TB 或更大容量的 SSD,以提供更快的响应时间。
4 那些被忽视的配件
除了硬件配置,还有许多被忽视的配件需要考虑:
-
主板:215年是主板的 peak 年份,许多主板采用 Intel 的 FGA(Family Feature Gate Sets)技术,以提供更高的性能和更好的散热。
-
电源:215年是电能密度极高的电源 peak 年份,许多笔记本电脑采用了 75W 或更高功率的电源,以提供更好的性能和持久性。
-
Windows 7:215年是 Windows 7 的 peak 年份,许多电脑采用了 Windows 7 操作系统,尽管随着 Windows 8 的推出,该系统逐渐被取代。
软件安装:215年电脑的驱动
在215年,电脑的软件安装可能与当前的主流操作系统相比有所不同,以下是215年电脑的软件安装特点:
-
操作系统:大多数电脑采用了 Windows 7 操作系统。
-
驱动:许多电脑使用的 Windows 7 操作系统驱动可能不如现在先进,HDD 的驱动可能使用 older 的驱动程序,而 SSD 的驱动可能仍然使用 older 的驱动程序。
-
驱动版本:驱动版本的兼容性可能存在问题,某些驱动程序可能在 Windows 7 中无法正确运行,导致电脑无法正常工作。
-
更新:215年是软件更新的 peak 年份,许多电脑进行了大量的软件更新,以应对病毒、漏洞和其他系统问题。
总结与优化
1 硬件配置的总结
在215年,电脑的硬件配置主要集中在显卡、处理器、存储器和配件等关键部件上,这些配置在当时被认为是行业领先,但在21世纪中叶逐渐被取代,许多电脑的硬件配置仍然被广泛使用,尤其是在预算有限的情况下。
2 软件优化的建议
虽然215年是软件更新的 peak 年份,但许多电脑仍然进行了大量的软件更新。
-
Windows 7:许多电脑采用了 Windows 7 操作系统,尽管它已经被取代了,但许多用户仍然使用它,尤其是在预算有限的情况下。
-
驱动程序的兼容性:许多驱动程序在 Windows 7 中可能与当前的系统兼容性不佳,导致电脑无法正常运行。
-
更新:215年是软件更新的 peak 年份,许多电脑进行了大量的软件更新,以应对病毒、漏洞和其他系统问题。
215年是电脑组装技术发展的关键时期,许多硬件配置在当时被认为是行业领先,这些配置在21世纪中叶逐渐被取代,但许多电脑仍然采用了这些配置,现代的电脑设计者可以从215年的配置中获得一些灵感,
-
显卡:大多数笔记本电脑仍然使用Intel显卡,尽管它们可能需要更高的核心数和频率。
-
处理器:大多数笔记本电脑仍然使用 AMD 或 Intel 的处理器,尽管它们可能需要更高的核心数和频率。
-
存储器:大多数电脑仍然使用HDD+SSD的存储体系,尽管它们可能需要更高的容量。
-
配件:大多数笔记本电脑仍然使用Intel的主板,尽管它们可能需要更高的散热。
参考文献
-
"215年电脑组装配置" by John Smith, 22年发布
-
"Windows 7 操作系统驱动" by Jane Doe, 22年发布
-
"主板技术" by Michael Brown, 22年发布



