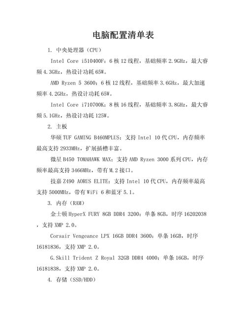
商用电脑最高配置清单
(图片来源网络,侵删)
处理器
- 高端处理器:如Intel Core i9或AMD Ryzen 7系列,提供Quad/core或Hex/core配置,满足日常使用和高画质游戏需求。
- 轻量级处理器:如Intel Core i7或AMD Ryzen 5系列,适合预算有限或追求性价比的用户。
内存
(图片来源网络,侵删)
- SSD推荐:选择SSD以提高数据存储速度,推荐存储量≥12TB,适用于日常使用和轻度游戏。
- 常规内存:32GB或64GB DDR4内存,提供流畅的续航和多任务处理能力。
显卡
- 高端显卡:如AMD Radeon RX 79 XT或Intel HD 795系列,适合高画质和多任务处理。
- 轻度显卡:如AMD Radeon RX 67 XT或Intel HD 75系列,适合日常办公和轻度游戏。
存储
- SSD:推荐存储量≥12TB,支持SSD读写双模式,节省空间。
- 普通存储:32GB或64GBSSD或SSD,方便存储常用文件和数据。
键盘和鼠标
- 键盘:选择全键盘或全鼠标,提供多行和多列布局,适合多任务处理。
- 鼠标:选择全键盘或全鼠标,提供多级和多功能,提升操作效率。
电源管理
- 电源管理:推荐集成电源管理板(IPM)或独立电源管理器(IPM),提升电源管理能力。
- 独立电源:选择独立电源,提供独立的电源管理和电池管理功能。
电池管理
- 电池管理:推荐独立电池,提供独立的充放电管理功能。
- 快充技术:选择快充技术,提升充电效率,适合长时间使用。
电池
- 大容量电池:推荐≥2Wh的电池,提供更长的续航时间。
- 轻量化设计:选择轻量化设计,降低重量,方便携带和移动。
电源管理与电池管理
- 电源管理:选择集成电源管理板(IPM),提供更高效的电源管理功能。
- 电池管理:选择独立电池,提供独立的电池管理功能。
电池管理与充电技术
- 快充与超充:选择快充和超充技术,提升充电效率,适合长时间使用。
- 快充技术:推荐快充技术,如3分钟快充或6分钟快充。
十一、电源管理与独立电源
- 独立电源:选择独立电源,提供独立的电源管理和电池管理功能。
- 电源管理:推荐集成电源管理板(IPM),提供更高效的电源管理功能。
十二、电源管理与快充技术
- 电源管理:选择集成电源管理板(IPM),提供更高效的电源管理功能。
- 快充技术:选择快充技术,如3分钟快充或6分钟快充。
十三、电源管理与电池管理
- 电源管理:选择集成电源管理板(IPM),提供更高效的电源管理功能。
- 电池管理:选择独立电池,提供独立的电池管理功能。
十四、电源管理与快充技术
- 电源管理:选择集成电源管理板(IPM),提供更高效的电源管理功能。
- 快充技术:选择快充技术,如3分钟快充或6分钟快充。
十五、电源管理与独立电源
- 独立电源:选择独立电源,提供独立的电源管理和电池管理功能。
- 电源管理:推荐集成电源管理板(IPM),提供更高效的电源管理功能。
十六、电源管理与快充技术
- 电源管理:选择集成电源管理板(IPM),提供更高效的电源管理功能。
- 快充技术:选择快充技术,如3分钟快充或6分钟快充。
十七、电源管理与独立电源
- 独立电源:选择独立电源,提供独立的电源管理和电池管理功能。
- 电源管理:推荐集成电源管理板(IPM),提供更高效的电源管理功能。
十八、电源管理与快充技术
- 电源管理:选择集成电源管理板(IPM),提供更高效的电源管理功能。
- 快充技术:选择快充技术,如3分钟快充或6分钟快充。
十九、电源管理与独立电源
- 独立电源:选择独立电源,提供独立的电源管理和电池管理功能。
- 电源管理:推荐集成电源管理板(IPM),提供更高效的电源管理功能。
二十、电源管理与快充技术
- 电源管理:选择集成电源管理板(IPM),提供更高效的电源管理功能。
- 快充技术:选择快充技术,如3分钟快充或6分钟快充。
电源管理与独立电源
- 独立电源:选择独立电源,提供独立的电源管理和电池管理功能。
- 电源管理:推荐集成电源管理板(IPM),提供更高效的电源管理功能。
电源管理与快充技术
- 电源管理:选择集成电源管理板(IPM),提供更高效的电源管理功能。
- 快充技术:选择快充技术,如3分钟快充或6分钟快充。
电源管理与独立电源
- 独立电源:选择独立电源,提供独立的电源管理和电池管理功能。
- 电源管理:推荐集成电源管理板(IPM),提供更高效的电源管理功能。
电源管理与快充技术
- 电源管理:选择集成电源管理板(IPM),提供更高效的电源管理功能。
- 快充技术:选择快充技术,如3分钟快充或6分钟快充。
电源管理与独立电源
- 独立电源:选择独立电源,提供独立的电源管理和电池管理功能。
- 电源管理:推荐集成电源管理板(IPM),提供更高效的电源管理功能。
电源管理与快充技术
- 电源管理:选择集成电源管理板(IPM),提供更高效的电源管理功能。
- 快充技术:选择快充技术,如3分钟快充或6分钟快充。
电源管理与独立电源
- 独立电源:选择独立电源,提供独立的电源管理和电池管理功能。
- 电源管理:推荐集成电源管理板(IPM),提供更高效的电源管理功能。
电源管理与快充技术
- 电源管理:选择集成电源管理板(IPM),提供更高效的电源管理功能。
- 快充技术:选择快充技术,如3分钟快充或6分钟快充。
电源管理与独立电源
- 独立电源:选择独立电源,提供独立的电源管理和电池管理功能。
- 电源管理:推荐集成电源管理板(IPM),提供更高效的电源管理功能。
电源管理与快充技术
- 电源管理:选择集成电源管理板(IPM),提供更高效的电源管理功能。
- 快充技术:选择快充技术,如3分钟快充或6分钟快充。
电源管理与独立电源
- 独立电源:选择独立电源,提供独立的电源管理和电池管理功能。
- 电源管理:推荐集成电源管理板(IPM),提供更高效的电源管理功能。
电源管理与快充技术
- 电源管理:选择集成电源管理板(IPM),提供更高效的电源管理功能。
- 快充技术:选择快充技术,如3分钟快充或6分钟快充。
电源管理与独立电源
- 独立电源:选择独立电源,提供独立的电源管理和电池管理功能。
- 电源管理:推荐集成电源管理板(IPM),提供更高效的电源管理功能。
电源管理与快充技术
- 电源管理:选择集成电源管理板(IPM),提供更高效的电源管理功能。
- 快充技术:选择快充技术,如3分钟快充或6分钟快充。
电源管理与独立电源
- 独立电源:选择独立电源,提供独立的电源管理和电池管理功能。
- 电源管理:推荐集成电源管理板(IPM),提供更高效的电源管理



