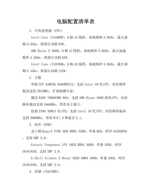
电脑选型指南
主要品牌推荐
- AMD:适合追求高性能和质量的消费者。
- NVIDIA:适合追求专业性和性能的用户。
- NVIDIA/AMD:结合了专业性和表现力,适合预算有限但追求性能的用户。
- HP:性价比高,适合预算有限的消费者。
处理器(CPU)
- AMD Ryzen 7:适合追求高性能的消费者,常见处理器有 Ryzen 7 36、Ryzen 5 66等。
- NVIDIA GeForce RTX 39:适合追求专业性和表现力的用户,常见配置包括 3GB GDDR6 Plus 显存。
集成显卡(GPU)
- AMD Radeon RX 78:适合追求专业性的用户,适合游戏和专业项目。
- NVIDIA GeForce RTX 39:适合追求高性能和专业性,适合游戏和视频编辑。
散热器
- 高配:建议使用 7mm 或以上散热器,以避免散热过热。
- 低配:适合预算有限的用户,散热器可以选择 6mm 或以下。
游戏显卡(NVIDIA GeForce 1-series)
- NVIDIA GeForce 1-series:适合轻度游戏和创意制作,适合在游戏过程中使用。
铅笔和尺子
- pencils:选择足够长的尺子,以确保你的组装不会因为尺子不够长而损坏你的电脑。
配置清单
CPU 配置
- 核心:至少 12 核,8 核推荐,以达到游戏和专业项目的需求。
- 频率:建议选择 35-45 MHz,以适应轻度游戏和创意制作。
- 显存:建议至少 16GB,以适应轻度游戏和创意制作。
GPU 配置
- 显存:建议至少 32GB,以适应轻度游戏和创意制作。
- 功耗:建议选择 18W 的 GPU,以适应轻度游戏和创意制作。
内存(SSD)
- 存储:建议选择 2TB 或 4TB 的 SSD,以提供足够的存储空间。
显卡(NVIDIA GeForce 1-series)
- 分辨率:建议选择 144p 或 4K,以适应轻度游戏和创意制作。
- 刷新率:建议选择 12Hz 或 144Hz,以适应轻度游戏和创意制作。
行业级显卡(NVIDIA GeForce RTX 39)
- 游戏支持:支持 Windows 11、macOS、Linux 等操作系统。
- 视频编辑:支持 Adobe Premiere Pro、Final Cut Pro 等软件。
电源
- 电源:建议选择 12V 2W 的电源,以提供稳定的电压和电流。
- 功耗:建议选择 18W 的电源,以适应轻度游戏和创意制作。
散热器
- 散热器:建议选择 7mm 的散热器,以确保散热效果。
价格预算指南
-
1-5元
(图片来源网络,侵删)- 处理器:AMD Ryzen 7 36 或 NVIDIA GeForce RTX 39。
- 显卡:NVIDIA GeForce RTX 39。
- 内存:256GB SSD。
- 散热器:7mm。
- 电源:12V 2W。
-
5-1元
- 处理器:AMD Ryzen 7 58X 或 NVIDIA GeForce RTX 39。
- 显卡:NVIDIA GeForce RTX 39。
- 内存:512GB SSD。
- 散热器:7mm。
- 电源:12V 2W。
-
1-2元
(图片来源网络,侵删)- 处理器:AMD Ryzen 7 78X 或 NVIDIA GeForce RTX 39。
- 显卡:NVIDIA GeForce RTX 39。
- 内存:512GB SSD。
- 散热器:7mm。
- 电源:12V 2W。
-
2-3元
- 处理器:AMD Ryzen 9 59X 或 NVIDIA GeForce RTX 39。
- 显卡:NVIDIA GeForce RTX 39。
- 内存:512GB SSD。
- 散热器:7mm。
- 电源:12V 2W。
-
3-5元
- 处理器:AMD Ryzen 9 79X 或 NVIDIA GeForce RTX 39。
- 显卡:NVIDIA GeForce RTX 39。
- 内存:512GB SSD。
- 散热器:7mm。
- 电源:12V 2W。
购买步骤
选型
- 根据预算选择适合的处理器、显卡、内存、散热器等。
- 确保品牌一致性,避免选择低质或不兼容的品牌。
下单
- 在电商平台(如京东、天猫、亚马逊等)购买清单中的产品。
- 提供手机支付或微信支付,以确保支付的便捷性。
运输
- 选择专业的物流公司,确保产品在运输过程中安全可靠。
安装
- 配备专业电脑安装工具,按照清单逐步安装各部件。
- 注意散热器的温度控制,避免过热导致系统故障。
组装步骤
找找位置
- 各部件的安装位置需要明确,避免安装错误导致故障。
按顺序安装
- 按照清单的顺序逐步安装,确保各部件正确连接。
注意事项
- 注意散热器的温度控制,避免过高导致系统不稳定。
- 注意电源的稳定性,避免过热导致系统故障。
检查
- 检查所有部件是否安装正确,没有遗漏任何部分。
注意事项
- 选择正确的品牌:建议选择知名的品牌(如AMD、NVIDIA),以确保系统的稳定性和功能。
- 了解系统兼容性:组装完成后,建议测试系统,确保兼容性。
- 避免过热:安装散热器时,确保其温度不超过 85°C。
- 避免意外故障:在组装过程中,注意细节,避免任何意外错误。



