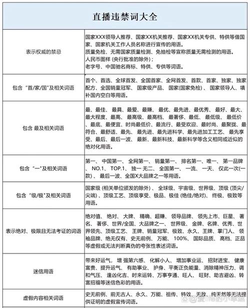
在中文网络环境中,违禁词是指那些未经合法许可传播的内容,这些内容通常包含非法信息、违法活动或违反法律法规的言论,根据这一定义,国家级通常指的是国家层面的某个政策或规定,而这些内容是否属于违禁词则需要具体分析。
(图片来源网络,侵删)
国家级通常指的是国家层面的政策,如税收优惠、基础设施建设、教育政策等,这些政策更多与国家的经济和社会发展相关,而不直接涉及网络内容的传播,国家级可能不属于网络违禁词。
国家级”指的是某个特定国家的某个政策或规定,那么这些内容是否违反了相关法律法规需要具体查看,如果这些内容涉及非法信息或违法活动,那么它们可能属于网络违禁词。
(图片来源网络,侵删)
国家级通常指的是国家层面的政策或规定,而这些内容是否属于网络违禁词需要具体分析,如果有具体的国家级内容涉及网络违禁词,那么需要进一步判断其合法性。



