在现代信息时代,手机APP已经成为人们日常生活中不可或缺的一部分,从健身软件到购物平台,从社交网络到购物平台,手机APP以其便捷和高效的服务,极大地提升了我们的生活效率,而开发手机APP,不仅需要技术能力,更需要对用户需求有深刻的理解和把握,作为自媒体作者,我将为你提供一个详细且实用的APP开发指南,帮助你在开发手机APP的过程中避免常见的错误,逐步掌握整个开发流程。
需求分析:从用户需求出发
手机APP开发的核心是理解用户的需求,第一步是明确用户的核心需求,可以从以下几个方面入手:
-
用户定位: 确定目标受众的群体,如果你开发的是健身软件,目标受众可能是健身爱好者;如果你开发的是地图应用,目标受众可能是喜欢探索和导航的用户。
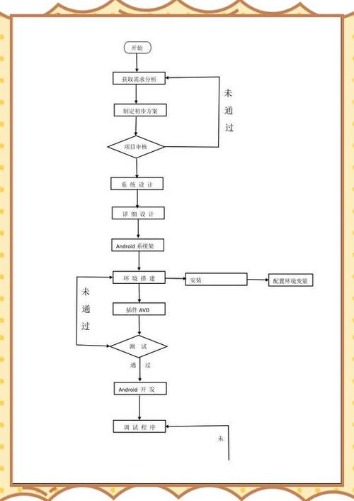
(图片来源网络,侵删) -
用户痛点: 遇到的痛点是开发的基础,通过分析用户常见的问题,可以快速定位开发方向,如果你经常遇到App Store的低分 rating,可能是界面设计不足或功能不完善。
-
用户偏好: 了解用户喜欢的特征和风格,如果你喜欢简洁的设计风格,可以优先考虑简洁的功能设计。
-
用户反馈: 收集用户的真实反馈,通过反馈表来了解用户的使用体验和需求,这不仅能帮助你改进应用程序,还能帮助你积累更多的用户数据。
开发框架的选择
选择一个合适的开发框架是开发手机APP的关键,以下是一些常见的开发框架及其特点:
-
Figma: Figma 是一个图形设计工具,适合开发美观且专业化的界面,它可以快速帮助你草拟界面设计,但可能需要更多时间来优化代码。
-
React Native: React Native 是针对 Android 设备的,结合了 React.js 和 Native.js,适合快速开发手机APP,它支持快速迭代和快速部署,但可能更适合追求速度的开发者。
-
Vue.js: Vue.js 是一个轻量级的前端框架,适合快速开发手机APP,它支持多种前端技术,如 Next.js 和 Angular,适合快速部署和快速扩展。
-
Next.js: Next.js 是一个基于Node.js 的前端框架,适合开发复杂且需要高可用性的手机APP,它支持多种前端框架,适合需要快速迭代的开发者。
-
React: React 是一个轻量级的前端框架,适合快速开发和快速部署,它支持多种前端技术,适合需要快速开发和快速迭代的开发者。
开发人员的职责
开发手机APP需要明确的开发人员职责,以确保开发过程高效、准确,以下是开发人员的主要职责:
-
需求收集: 收集用户的需求,包括功能需求、性能需求、用户体验需求等,这一步需要深入理解用户需求,避免偏离目标用户。
-
开发编码: 根据需求编写代码,确保代码符合开发框架的要求,并且代码质量高,这是开发手机APP的核心工作。
-
测试开发: 定期进行测试,确保代码按时上线,满足用户需求,测试可以包括功能测试、性能测试、用户体验测试等。
-
优化: 根据测试结果,优化代码,提高用户体验和性能,这一步需要持续关注用户反馈,不断改进APP。
测试开发:从测试到优化
测试开发是开发手机APP的关键环节,以下是测试开发的主要步骤:
-
测试计划: 制定详细的测试计划,包括测试目标、测试范围、测试用例等,这一步需要明确测试的目标,避免测试偏离开发方向。
-
测试工具: 使用合适的测试工具,如 Selenium 或 Mockery,可以快速完成测试,这些工具可以帮助你快速编写测试代码。
-
测试报告: 定期生成测试报告,记录测试结果和问题,这些报告可以帮助你快速了解测试过程中的问题,及时改进。
优化和上线:从优化到发布
优化和上线是开发手机APP的最后阶段,以下是优化和上线的主要步骤:
-
优化策略: 根据测试报告中的问题,制定优化策略,优化界面设计,或者优化代码性能。
-
优化建议: 提供优化建议,帮助用户改进APP,这一步需要结合用户体验和功能需求,避免过于技术化的建议。
-
上线: 完成优化后,将APP正式上线,这一步需要关注用户体验,确保用户能够顺利使用APP。
-
持续优化: 在APP上线后,持续关注用户反馈,不断优化APP,保持用户体验的领先地位。
APP开发的逻辑与系统性
开发手机APP需要具备逻辑性与系统性,以下是一些总结:
-
从需求分析到开发: 确定用户需求,然后按照开发计划逐步开发。
-
测试开发到优化: 测试开发是确保APP符合用户需求的重要环节,优化则是为了提高用户体验。
-
持续优化: 在APP上线后,持续关注用户反馈,不断优化APP。
-
注重用户体验: 用户体验是APP开发的核心目标,只有保持良好的用户体验,APP才能获得用户的信赖。
通过以上步骤,你可以在开发手机APP的过程中一步步优化,最终打造一个功能完善、用户体验良好的APP,让我们一起开始开发手机APP吧!



