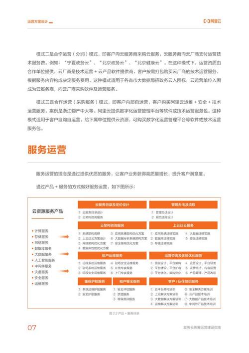
正文

郑州好的网络公司,选择与优化,助力你的网络事业

访客