德州市疫情最新消息来了!为了帮助大家及时了解疫情动态,掌握防护知识,我们为大家整理了详细的疫情信息,包括疫情发展、症状表现、防控指南等内容,快来阅读这份最新的疫情指南,为疫情防控贡献力量!
(图片来源网络,侵删)
德州疫情最新消息:了解疫情
1 疫情原因
德州作为国内疫情最严重的省份之一,其疫情发生主要是受新冠肺炎疫情的直接影响,加上德州地理条件、交通便利等因素导致的人员流动和接触率较高。
2 疫情发展
德州目前已发布最新疫情数据,显示确诊病例数、疑似病例数、死亡病例数等关键指标,数据显示,德州近期感染人数显著增加,部分区域出现指数式增长。
(图片来源网络,侵删)
3 疫情监测
德州已经建立了完整的疫情监测体系,包括 PCR检测、抗体检测等多维度的健康监测,多个检测点全面覆盖了德州的主要区域,为精准防控提供了有力基础。
德州疫情最新消息:了解症状
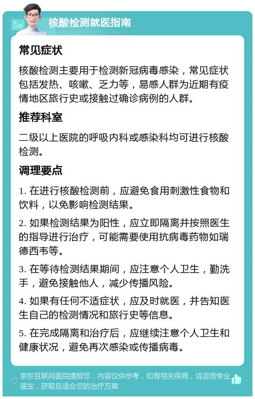
1 常见症状
- 发热:通常为39-42℃,可能伴随咳嗽、多汗等症状。
- 咳嗽:常见于感染、呼吸系统疾病等。
- 呼吸困难:可能伴随呼吸困难、慢性阻塞性肺病等。
- 乏力:通常为轻微症状,偶尔出现。
2 疾病紧急情况
- 发热加重:若出现发热持续超过三天、咳嗽加重、呼吸困难等,应及时就医。
- 感染早期:早期症状可能与病毒传播有关,无需特别处理。
德州疫情最新消息:获取最新信息
1 官方发布
德州疫情防控办公室发布了一系列疫情最新消息,包括疫情数据、防控指南、医疗物资供应情况等,官方发布的信息具有权威性和参考性。
2 专家建议
专家建议在疫情初期保持社交距离,避免与他人接触;佩戴口罩、手套等防护装备;保持良好生活习惯等。
3 用户反馈
德州市民对疫情信息的反馈也很重要,查看德州市民平台或社交媒体,了解市民的最新诉求和建议。
德州疫情最新消息:预防措施
1 预防策略
- 保持社交距离:尽量避免与他人面对面接触,减少交叉感染。
- 戴口罩:在人员密集区域佩戴口罩,避免与他人接触。
- 勤洗手:尤其是在公共场合,勤洗手可以有效减少传播风险。
2 预防措施
- 及时报告症状:如出现发热、咳嗽、乏力等症状,应及时报告相关部门。
- 主动告知家人:家人在发现发热等症状时,应第一时间向 doctor报告。
3 预防意识
- 科学接种:德州市鼓励接种新冠疫苗,增强个人健康意识。
- 科学防护:了解疫情防控知识,增强自我保护能力。
德州疫情最新消息:应对步骤
1 早期预警
若出现发热、咳嗽、乏力等症状,立即报告 local health department,避免外出、减少不必要的活动。
2 及时反应
在发现疫情时,应立即采取措施,如保持社交距离、佩戴口罩、保持一定距离等,避免前往人群密集区域或未掌握防护措施的场所。
3 应对措施
- 保持健康习惯:定期进行体育锻炼、保持充足睡眠等。
- 接种疫苗:接种新冠疫苗是保护自身健康的重要手段。
- 遵守防疫规定:在疫情发生后,积极配合防疫部门的工作。
德州的疫情最新消息已经发布,让我们共同关注疫情动态,保持科学防控,德州市疫情防控部门会持续关注疫情发展,及时发布最新信息,保障市民安全,让我们从现在开始,主动配合防疫措施,共同维护健康安全的环境。
德州市疫情防控部门 224年X月X日



