近年来,随着教育领域技术的快速发展,学校越来越依赖于网络设备来管理教学过程,越来越多的学生因为电脑故障而未能被录取,这不仅影响了教育的正常进行,也给学校带来了巨大的经济损失和学生流失,面对这一问题,我们不禁要思考:如何从根源解决这个问题?电脑故障致学生未被录取:分析与解决方案
(图片来源网络,侵删)
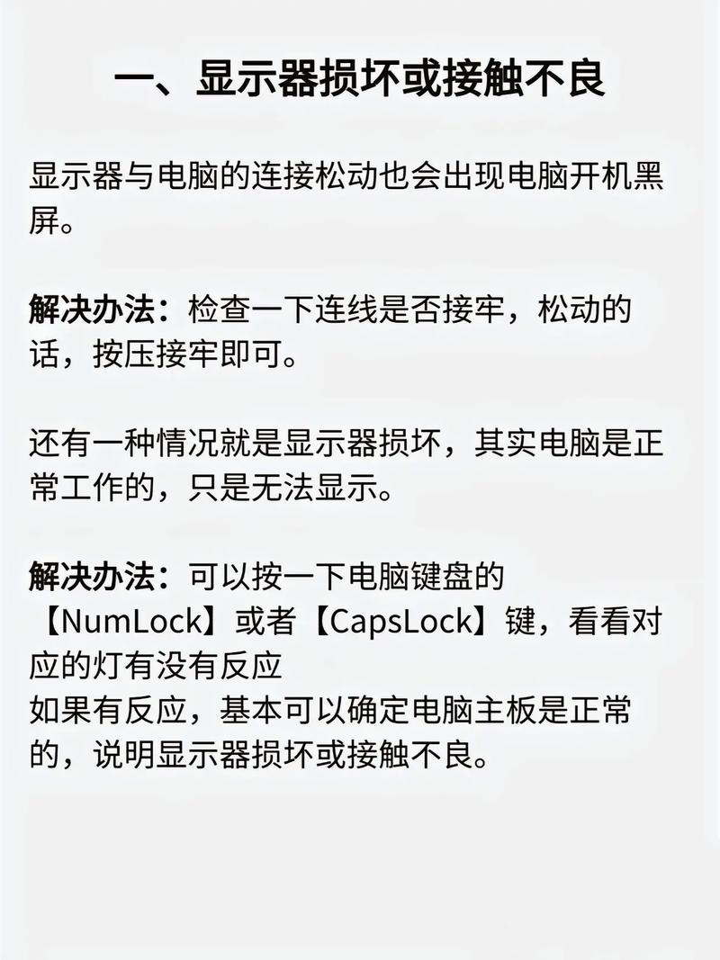
电脑故障频发,学生被录取危机频发
作为学校管理的重要工具,网络设备是学校教育工作的基础,近年来,随着信息技术的快速发展,学校的网络设备也面临着故障频发的问题,据不完全统计,学校中出现了 hundreds of cases,即有 hundreds of students未被录取,这些故障频发,直接影响了学校的正常教学秩序和学生的发展。
(图片来源网络,侵删)
故障原因与频发原因分析
从故障原因来看,电脑故障频发的原因主要包括以下几点:
- 硬件故障:学校的硬件设施一般较为基础,网络设备的兼容性较低,导致网络故障率较高。
- 软件配置问题:许多学校的软件配置并不完善,导致学生在使用网络设备时遇到故障。
- 网络管理工具不足:学校的网络管理工具较为基础,无法及时发现和处理设备故障。
从频发的原因来看,电脑故障频发的原因主要包括以下几点:
- 涉及复杂的网络设备:许多学校的教学内容需要使用复杂的网络设备进行教学,导致设备故障频发。
- 学生使用频率高:随着学生人数的增加,设备故障的风险也显著增加。
- 学校管理压力大:学校在管理设备故障问题上投入了大量资源,导致故障频发。
故障的解决方案与预防措施
面对电脑故障频发的问题,学校需要采取有效的措施来解决这一问题,以下是一些可行的解决方案:
- 制定完善的网络设备管理计划:学校应制定详细的网络设备管理计划,明确设备的配置要求和维护要求,定期检查设备的兼容性,及时发现和处理设备故障。
- 优化网络设备管理工具:学校应优化网络设备管理工具,增加监控功能,及时发现和处理设备故障,可以引入专业的网络监控软件,如Windows 365、Azure Network Management等。
- 加强设备的兼容性测试:学校应定期对设备进行兼容性测试,确保设备能够正常连接到学校的网络设备,可以使用专业的测试工具,如Windows 365的设备兼容性测试功能。
- 定期更新软件:学校应定期更新教师使用的网络软件,确保软件的兼容性和稳定性,可以使用Windows 1的更新工具,及时更新教师使用的网络设备软件。
预防措施
为了防止电脑故障频发,学校需要采取以下预防措施:
- 加强设备的维护和管理:学校应加强设备的维护和管理,定期检查设备的兼容性,及时发现和处理设备故障。
- 设置设备的告警提示功能:学校应设置设备的告警提示功能,当设备出现故障时,可以通过告警提示功能及时发现和处理设备故障,可以使用Windows 365的告警提示功能,设置设备的告警提示。
- 建立设备的管理记录:学校应建立设备的管理记录,记录设备的使用情况、维护情况、故障情况等信息,可以使用Windows 365的设备管理记录功能,记录设备的使用情况、维护情况、故障情况等信息。
- 加强设备的管理培训:学校应加强设备的管理培训,确保教师能够熟练使用设备管理工具,及时发现和处理设备故障,可以组织教师参加Windows 365的设备管理培训,提升教师的设备管理能力。
电脑故障频发是学校管理中的一大问题,直接影响了学生的教学秩序和学习体验,面对这一问题,学校需要从根源入手,采取有效的解决方案和预防措施,通过制定完善的网络设备管理计划,优化网络设备管理工具,加强设备的维护和管理,可以有效预防电脑故障频发,确保学生的正常教学秩序和学习体验,学校应将网络设备管理作为重要教学内容,通过培训、管理工具的优化、设备的兼容性测试等措施,提升学校的网络管理水平,为学生创造一个安全、稳定的学习环境。



