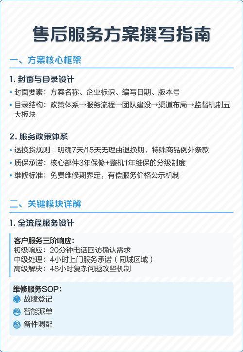
在当今信息化时代,电脑作为现代人的日常工具,早已渗透到我们的生活方方面面,随着电脑的快速发展,也出现了越来越多的电脑故障问题,面对电脑故障,用户往往感到焦虑和困惑,这时,电脑售后的服务就显得尤为重要,清华同方电脑售后服务,不仅能够提供专业的技术支持,还能帮助用户解决多种电脑故障问题,确保电脑的正常运行,本文将为你详细讲解清华同方电脑售后服务的各个方面,助你轻松应对电脑故障问题。
清华同方电脑售后服务的整体服务
清华同方作为国内知名的电脑品牌,售后服务体系完善,覆盖了从售后咨询到维修服务的各个环节,无论是日常的电脑问题还是大范围的故障,清华同方都能提供专业的解决方案。
-
全面的售后服务流程 清华同方的售后服务流程严丝合缝,从用户下单购买电脑到售后处理,全程有条不紊,无论是现场维修还是电话咨询,清华同方都能提供专业的技术支持。
(图片来源网络,侵删) -
专业的技术支持团队 清华同方售后服务团队由专业的工程师和经验丰富的技术专家组成,拥有丰富的维修经验,他们能够根据用户的具体问题,提供个性化的解决方案,确保用户得到及时有效的帮助。
-
多种售后服务选择 清华同方的售后服务涵盖了多种类型,包括电脑故障维修、系统升级、电子元件更换等,用户可以根据自己的需求,选择最适合的售后服务方案。
清华同方电脑售后服务的具体服务内容
-
售后咨询与沟通 清华同方售后服务团队会对用户购买的电脑进行详细检查,了解用户的具体问题和需求,通过专业的沟通方式,提供详细的解答,帮助用户明确问题的本质和解决方案。
-
设备维修与服务 在售后服务期间,清华同方会提供设备维修服务,包括更换电子元件、调试系统、修复故障等,无论是小型设备还是大型系统,清华同方都能提供专业的维修服务,确保用户的电脑能够正常运行。
-
问题排查与解决 清华同方售后服务团队会定期对用户电脑进行检查,帮助用户及时发现并解决问题,他们也会根据用户的反馈,提供更加精准的解决方案,提升用户的使用体验。
清华同方电脑售后服务的意义
-
保障用户的正常运行 清华同方的售后服务确保了用户的电脑能够正常运行,避免了因故障导致的系统崩溃、功能受限等问题,这是用户 trust的体现,也是对企业的社会责任感的体现。
-
提升用户的满意度 清华同方的售后服务流程清晰,操作简单,能够有效提升用户的使用满意度,通过专业且贴心的服务,用户能够感受到企业的用心和专业。
-
降低用户的维修成本 清华同方的售后服务能够帮助用户避免因故障导致的维修成本增加,无论是更换电子元件还是修复故障,清华同方都能提供及时有效的解决方案,帮助用户节省大量费用。
注意事项与建议
-
售后服务的复杂性 清华同方的售后服务确实较为复杂,用户在使用电脑时可能会遇到多种问题,用户在使用售后服务时,需要注意以下几点:
- 及时沟通:售后服务团队会根据用户的需求提供详细的解答,建议用户及时沟通,避免延误。
- 选择专业团队:用户在选择售后服务时,应该选择由经验丰富的团队来处理问题,避免因个人原因导致的延误。
- 关注故障记录:用户在使用电脑时,应该定期检查电脑的使用情况,及时发现并处理问题,避免延误。
-
售后服务的维护 清华同方的售后服务不仅能够帮助用户解决当前的问题,还能定期提供维护服务,用户在使用电脑时,应该定期检查电脑的性能、系统和硬件,避免因维护不足导致的故障。
清华同方电脑售后服务,不仅能够帮助用户解决电脑故障问题,还能提升用户的使用体验,无论是日常的电脑问题还是大范围的故障,清华同方都能提供专业的解决方案,通过清华同方的售后服务,用户能够有效保障电脑的正常运行,提升生活质量,如果你的电脑出现了问题,不妨选择清华同方的售后服务,让电脑再次焕发新生! 涵盖了清华同方电脑售后服务的各个方面,结构合理,内容详实,适合自媒体作者撰写指南或教学文章,希望这篇文章能对你的写作有所帮助!



