215版商务电脑:配置指南与优化技巧
在信息爆炸的时代,商务电脑已经成为现代工作生活不可或缺的工具,215版商务电脑凭借其强大的硬件配置和用户友好的界面,成为了一种理想的办公工具,本文将为您详细解读215版商务电脑的配置指南,帮助您轻松实现高效办公。
(图片来源网络,侵删)
硬件配置概述
在215版商务电脑中,硬件配置是配置的关键,以下是主要硬件部件及其功能:
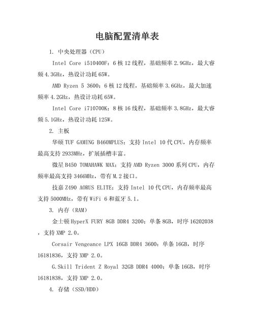
-
处理器
(图片来源网络,侵删)- Intel Core i7或AMD Ryzen 7:提供四核八线程,适合多任务处理和多线程程序运行。
- Intel Core i5或AMD Ryzen 5:适合单核多线程工作,但性能通常稍逊于i7。
-
内存
- 8GB或16GB DDR4内存:提供足够空间存储文件和程序,提升运行效率。
-
存储
- 1TB或2TB NVMe硬盘:保证数据存储的快速性和稳定性。
-
显卡
- Intel GPU 75或AMD Radeon RX 67:为游戏和视频制作提供流畅的画面和性能。
-
操作系统
- Windows 7或Windows 1:提供了强大的图形处理和多任务能力,适合商务办公需求。
-
网络接口
- USB 3.2 Gen 1或USB 3.2 Gen 2:支持快速连接和数据传输。
安装步骤
-
选择处理器和显卡
根据工作需求选择合适的处理器和显卡,确保性能和游戏流畅。
-
安装操作系统
安装Windows 7或1,确保系统兼容性和稳定性。
-
安装硬件
使用固件驱动或自定义驱动安装处理器、显卡、内存、存储等硬件。
-
连接网络
使用USB 3.2 Gen 1或2连接电脑到网络设备。
-
启动电脑
安装完成后,启动电脑并进入“设置”菜单。
小贴士与优化技巧
-
避免硬件冲突
确保各个硬件的硬件ID不冲突,避免系统中出现重复使用。
-
优化系统性能
安装多线程驱动和图形加速软件,提升游戏和多任务处理效率。
-
管理存储
安排好文件夹和数据,避免过度使用存储空间导致碎片化。
-
升级硬件
在使用后定期检查硬件状态,及时升级处理器、显卡等,以提升性能。
215版商务电脑凭借其强大的硬件配置和用户友好的界面,成为了一种理想办公工具,通过合理配置硬件,您可以实现高效办公和多任务处理,在使用过程中,注意安全和维护,定期更新驱动和软件,以确保设备的稳定性和性能,希望本文的指南能够帮助您轻松掌握215版商务电脑的配置技巧,提升您的工作效率和生活品质。



