如何识别和应对竞争对手
在现代互联网时代,营销竞争者分析已成为一个关键的商业策略工具,通过深入分析竞争对手的优劣势,企业可以更好地定位自己的市场定位、制定有效的市场策略,同时在竞争中占据主动,本文将从以下几个方面探讨营销竞争者分析的重要性及其在营销实践中的应用。
营销竞争者分析的目标与意义
在营销竞争者分析中,首要任务是明确目标,企业需要明确自己的市场定位、目标客户群体、产品定位和品牌定位,只有了解竞争对手的定位和策略,才能制定出针对性的营销策略,通过分析竞争对手的市场行为和行为模式,企业可以更好地了解自己的竞争优势和劣势。
营销竞争者分析的关键要素
-
产品定位:这是营销竞争者分析的基础,通过分析竞争对手的产品定位,企业可以了解他们的市场目标和目标客户群体,竞争对手可能采用了不同的产品定位,一个企业可能采用功能性产品,而竞争对手则可能采用功能性产品和科技产品相结合的形式,了解竞争对手的产品定位可以帮助企业制定出更具针对性的营销策略。
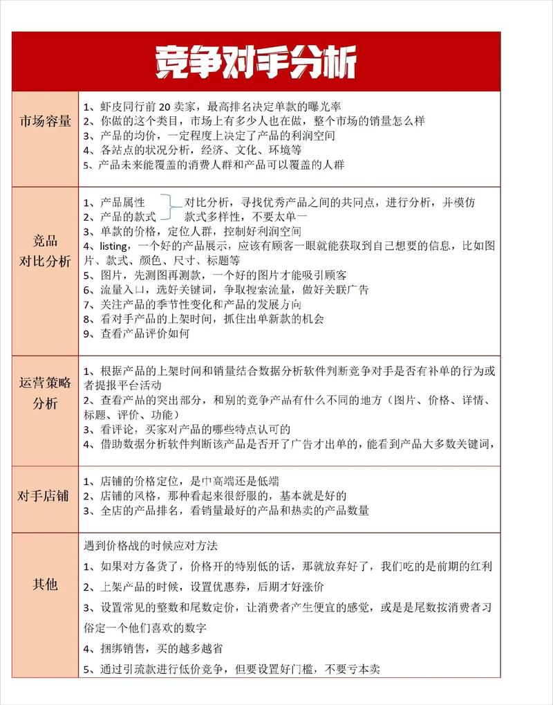
(图片来源网络,侵删) -
目标市场:竞争对手的目标市场是营销竞争者分析的核心内容,通过分析竞争对手的目标市场,企业可以了解他们的消费习惯、需求偏好和购买行为,如果竞争对手的目标市场与企业自己的目标市场存在明显差异,企业则需要调整自己的营销策略,以满足竞争对手的需求。
-
品牌策略:品牌策略是营销竞争者分析中的重要组成部分,通过分析竞争对手的品牌策略,企业可以了解他们的市场形象、品牌定位和品牌价值,竞争对手可能采用了不同的品牌策略,一个企业可能采用差异化策略,而竞争对手则可能采用同质化策略,了解竞争对手的品牌策略可以帮助企业制定出更有竞争力的品牌策略。
-
市场行为:通过分析竞争对手的市场行为,企业可以了解他们的营销策略、销售策略和客户行为,竞争对手可能采用了不同的营销策略,一个企业可能采用广告投放、社交媒体营销和搜索引擎营销,而竞争对手则可能采用不同的营销策略,了解竞争对手的市场行为可以帮助企业制定出更具针对性的营销策略。
营销竞争者分析的具体方法
-
市场定位分析:通过分析竞争对手的市场定位,企业可以了解他们的市场目标和目标客户群体,如果竞争对手的市场定位是功能性产品,而企业自己的市场定位是科技产品,那么企业就需要调整自己的营销策略,以满足科技产品的需求。
-
目标市场分析:通过分析竞争对手的目标市场,企业可以了解他们的消费习惯、需求偏好和购买行为,如果竞争对手的目标市场是年轻消费者,而企业自己的目标市场是中老年人,那么企业就需要调整自己的营销策略,以吸引中老年人的购买。
-
品牌策略分析:通过分析竞争对手的品牌策略,企业可以了解他们的市场形象、品牌定位和品牌价值,如果竞争对手的品牌定位是高端品牌,而企业自己的品牌定位是中高端品牌,那么企业就需要调整自己的品牌策略,以适应中高端消费者的购买行为。
-
市场行为分析:通过分析竞争对手的市场行为,企业可以了解他们的营销策略、销售策略和客户行为,如果竞争对手的营销策略是广告投放、社交媒体营销和搜索引擎营销,而企业自己的营销策略是直接销售和售后服务,那么企业就需要调整自己的营销策略,以适应不同的营销目标。
营销竞争者分析的应用案例
通过实际案例来理解营销竞争者分析的重要性,可以帮助企业更好地应用这一方法,某科技公司正在进入智能手机市场,竞争对手包括苹果、华为和三星,通过分析竞争对手的市场行为和行为模式,该科技公司可以了解竞争对手的市场定位、目标市场、品牌策略和营销策略,苹果可能采用差异化策略,而三星可能采用同质化策略,该科技公司可以根据竞争对手的市场行为和行为模式,制定出更具竞争力的品牌策略和营销策略。
营销竞争者分析的注意事项
在进行营销竞争者分析时,企业需要注意以下几点:
-
灵活性与调整性:营销竞争者分析是一个动态的过程,企业需要根据竞争对手的变化来调整自己的策略,一个竞争对手的市场定位发生了变化,企业需要及时调整自己的市场策略。
-
竞争对手的复杂性:在竞争激烈的市场中,竞争对手的复杂性可能会影响企业的分析结果,竞争对手可能采用了多种营销策略,如广告投放、社交媒体营销和搜索引擎营销,企业需要综合考虑这些策略,制定出更具竞争力的策略。
-
数据与事实:在进行营销竞争者分析时,企业需要确保数据和事实的准确性,企业需要确保竞争对手的市场行为和行为模式数据是准确可靠的,这样才能做出科学的分析。
-
团队协作:营销竞争者分析是一个团队协作的过程,企业需要与竞争对手、合作伙伴和客户等团队成员进行有效的沟通和合作。
营销竞争者分析是现代营销中不可或缺的一部分,通过分析竞争对手的市场行为和行为模式,企业可以更好地了解自己的竞争优势和劣势,制定出更具针对性的营销策略,在实际操作中,企业需要结合自己的实际情况,灵活调整自己的策略,以应对市场竞争的不断变化,只有通过有效的营销竞争者分析,企业才能在竞争激烈的市场中占据主动,实现商业成功。



