羊东新村作为 town center area,疫情形势不容忽视,羊东新村地区发生了一起病例,疫情数据持续上升,防控工作陷入紧张状态,本文将为您解析疫情最新消息,提供科学防控建议,并呼吁大家共同行动。
(图片来源网络,侵删)
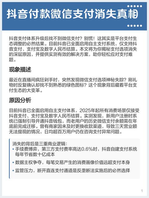
疫情最新消息:数据公布与防控措施
羊东新村疫情最新消息正式发布,截至8月25日,羊东新村累计报告病例221例,死亡病例2例,感染人数超2.1万人,专家表示,疫情呈现高发态势,需立即采取果断措施。
疫情防控工作已进入关键阶段,专家建议,疫情防控要严格落实,尤其是人员活动、交通通行、饮食卫生等环节,建议居民佩戴口罩、保持社交距离、勤洗手等。
(图片来源网络,侵删)
防控措施:科学应对
-
疫情监测:羊东新村疫情持续上升,专家建议密切关注疫情变化,及时报告新增病例,加强疫情监测,建立疫情信息库,及时更新防控措施。
-
科学防疫:建议居民增强自我保护意识,避免前往疫情高风险区域,尽量减少外出,如需出行,需提前查看地图,避免接触高风险区域。
-
疫情防控:在做好日常防护的同时,还需关注社区健康码、疫苗接种等信息,建议居民主动接种新冠疫苗,保护自身健康。
居民反应: cluster of events
羊东新村发生了一起聚集性疫情,居民反应热烈,有人担心疫情风险,有人支持防疫措施,专家指出,疫情多点散发,应加强社区沟通,防止恐慌情绪。
展望未来
疫情防控工作虽然形势严峻,但只要我们心系疫情防控,众志成城,就一定能够战胜困难,建议居民及时关注官方发布的信息,配合防控措施,共同维护社会秩序。
羊东新村疫情最新消息需要各方共同努力,Please stay tuned for more updates,共同应对疫情挑战。 为羊东新村疫情最新消息的简要解析,如需更详细的解读,欢迎关注相关公众号获取完整内容。



